HOME   LIST
‹–   –›

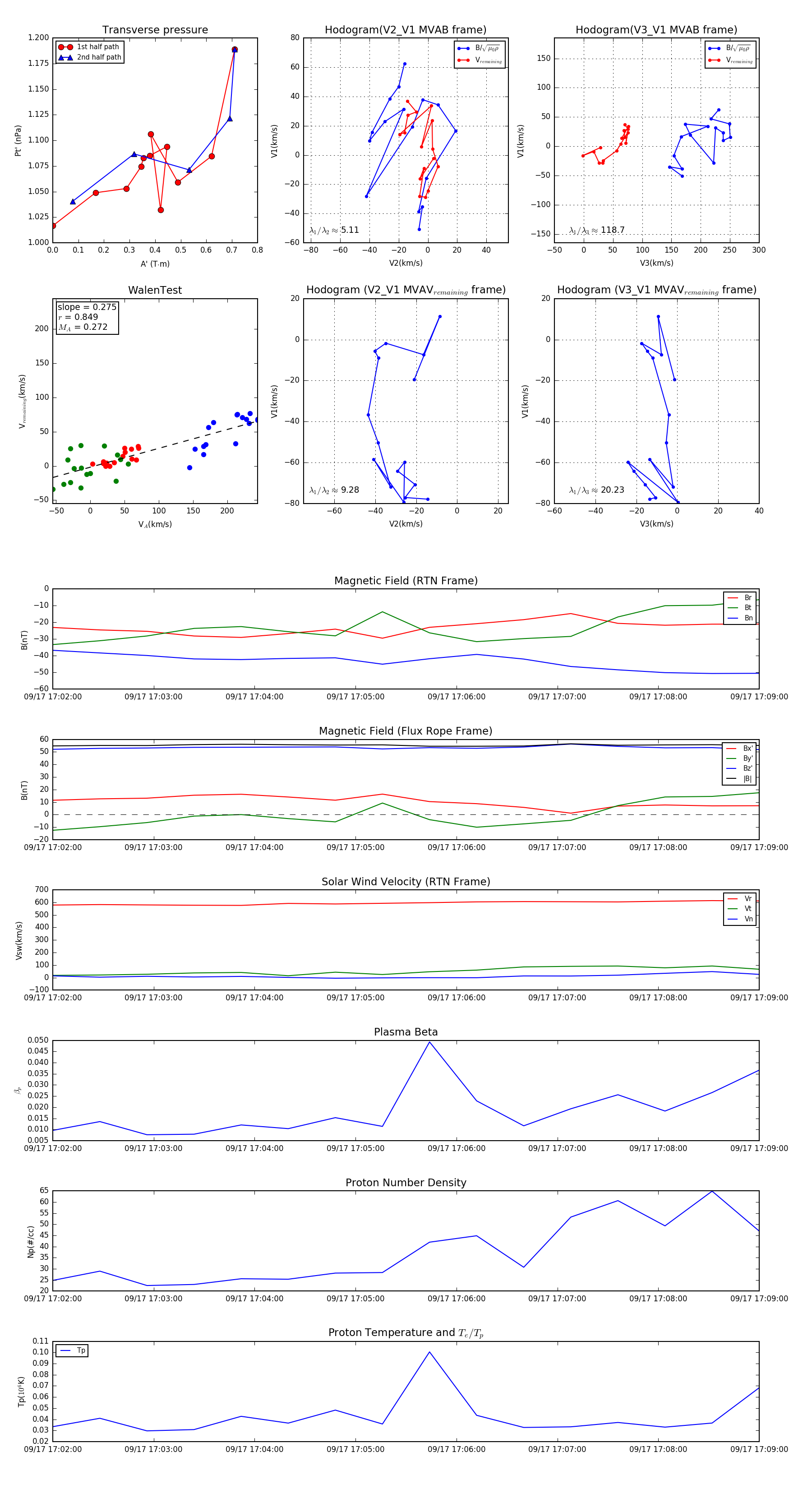
Flux Rope in 2023

Flux Rope Event 2023-09-17 17:02:00 ~ 2023-09-17 17:09:00 (421 seconds)


plot