HOME   LIST
‹–   –›

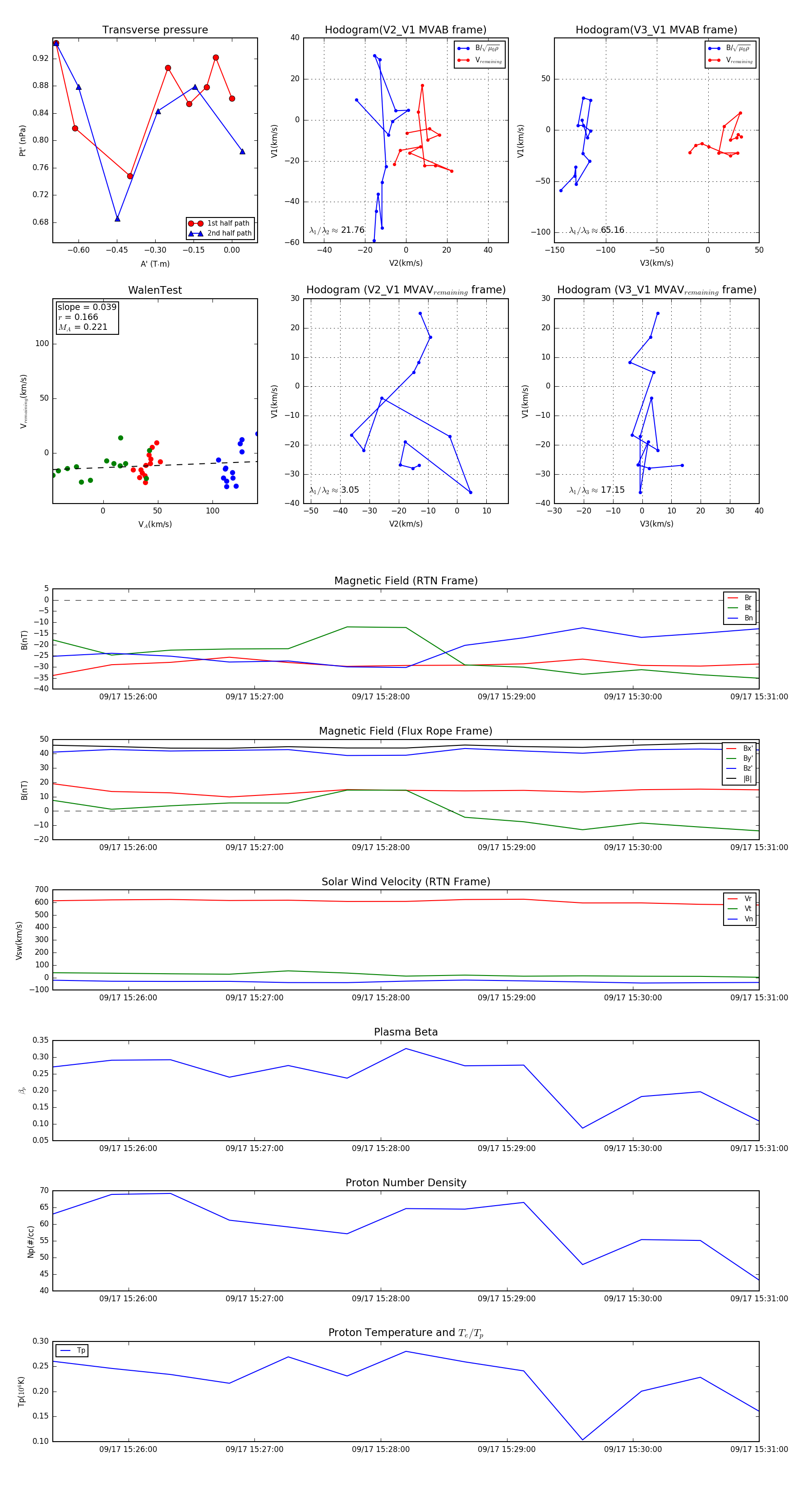
Flux Rope in 2023

Flux Rope Event 2023-09-17 15:25:24 ~ 2023-09-17 15:31:00 (337 seconds)


plot