HOME   LIST
‹–   –›

Flux Rope in 2023

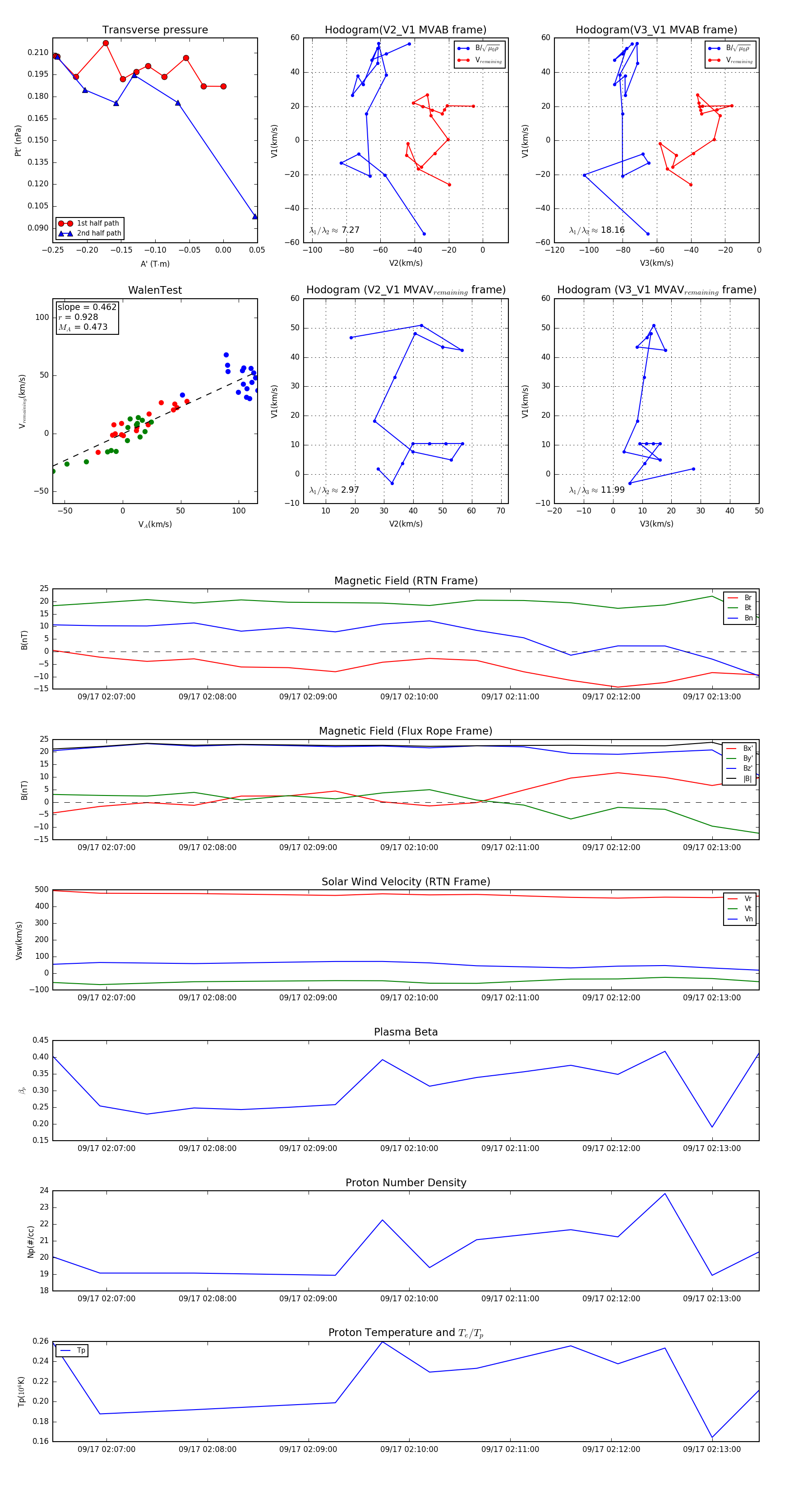
Flux Rope Event 2023-09-17 02:06:28 ~ 2023-09-17 02:13:28 (421 seconds)


plot