HOME   LIST
‹–   –›

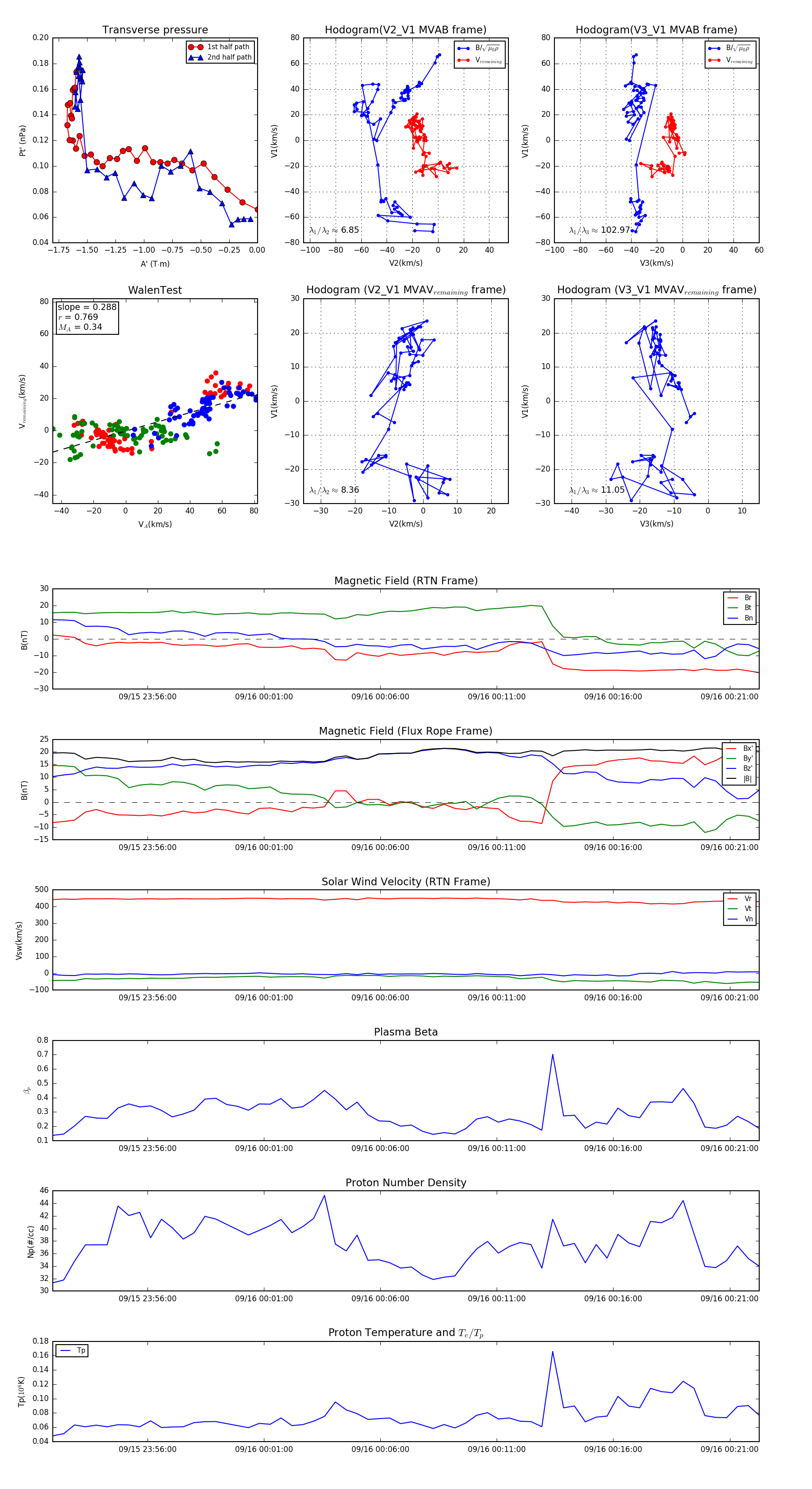
Flux Rope in 2023

Flux Rope Event 2023-09-15 23:51:56 ~ 2023-09-16 00:22:16 (1821 seconds)


plot