HOME   LIST
‹–   –›

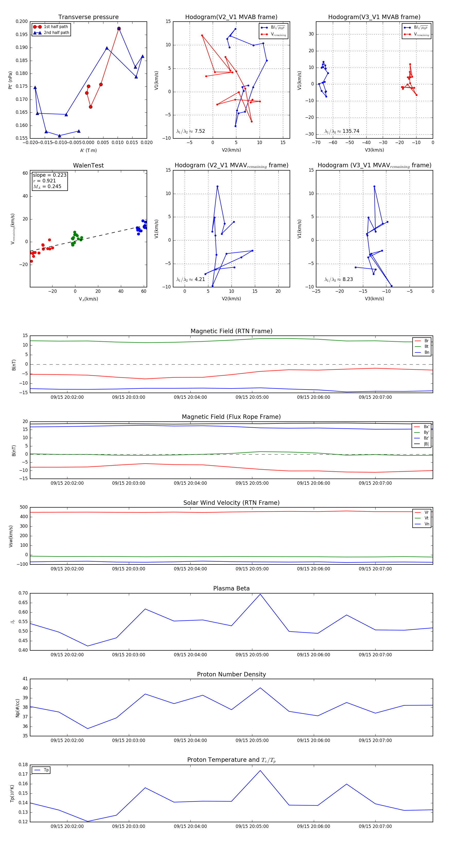
Flux Rope in 2023

Flux Rope Event 2023-09-15 20:01:24 ~ 2023-09-15 20:07:56 (393 seconds)


plot