HOME   LIST
‹–   –›

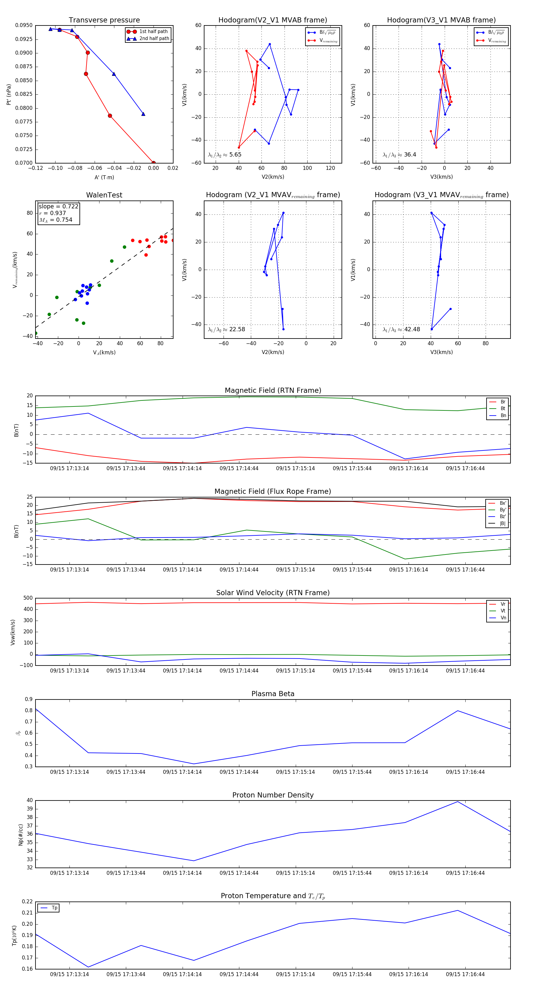
Flux Rope in 2023

Flux Rope Event 2023-09-15 17:12:56 ~ 2023-09-15 17:17:08 (253 seconds)


plot