HOME   LIST
‹–   –›

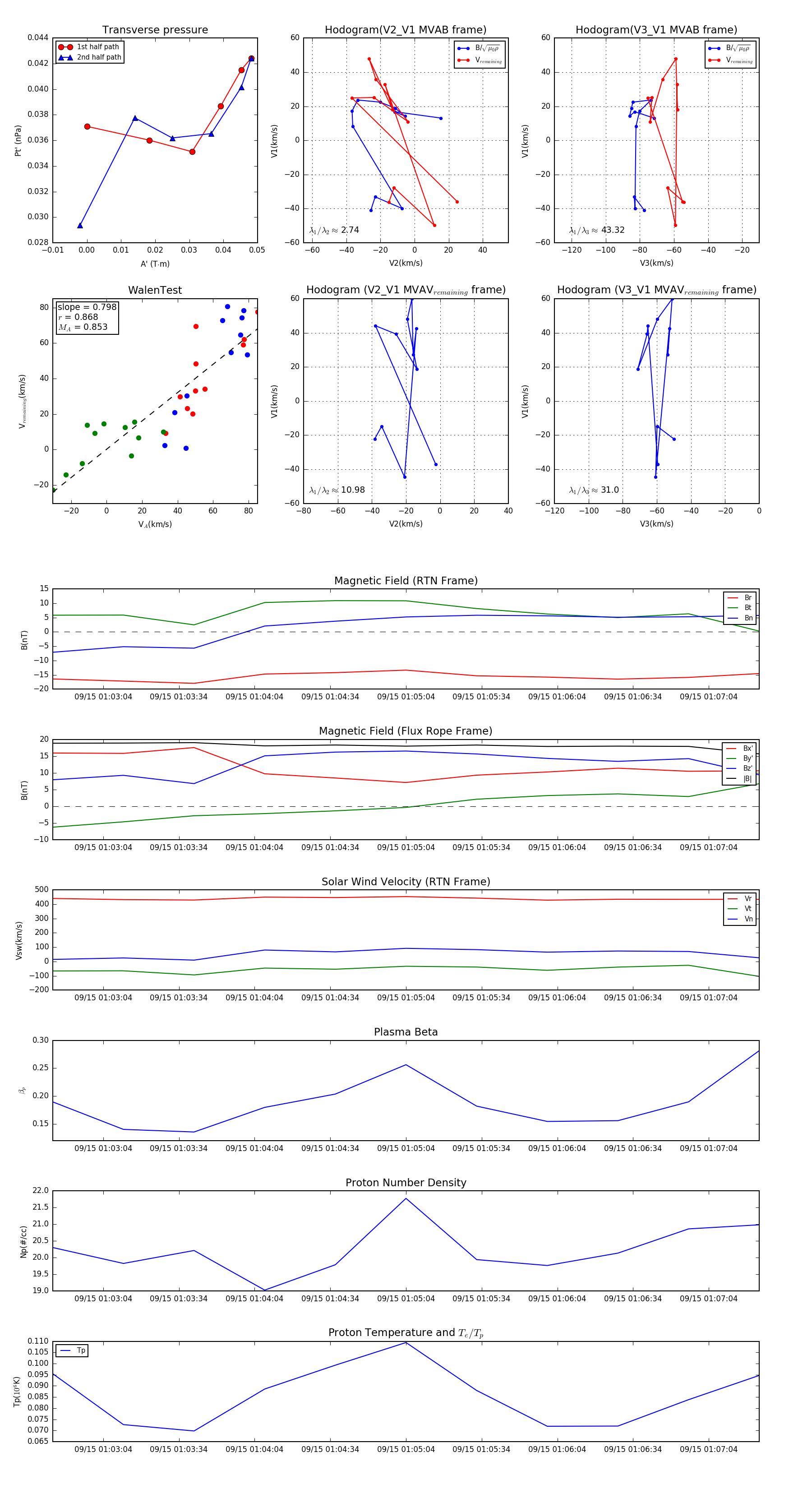
Flux Rope in 2023

Flux Rope Event 2023-09-15 01:02:44 ~ 2023-09-15 01:07:24 (281 seconds)


plot