HOME   LIST
‹–   –›

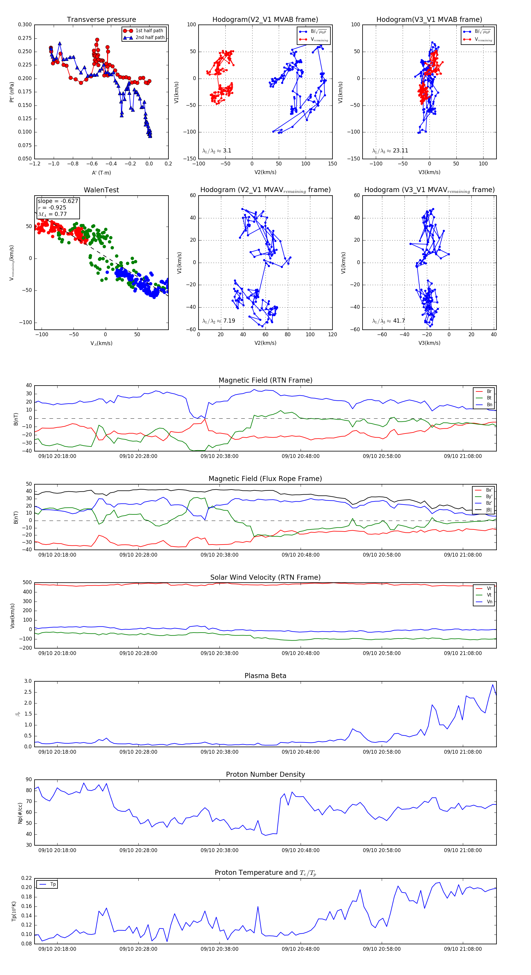
Flux Rope in 2023

Flux Rope Event 2023-09-10 20:15:12 ~ 2023-09-10 21:12:08 (3417 seconds)


plot