HOME   LIST
‹–   –›

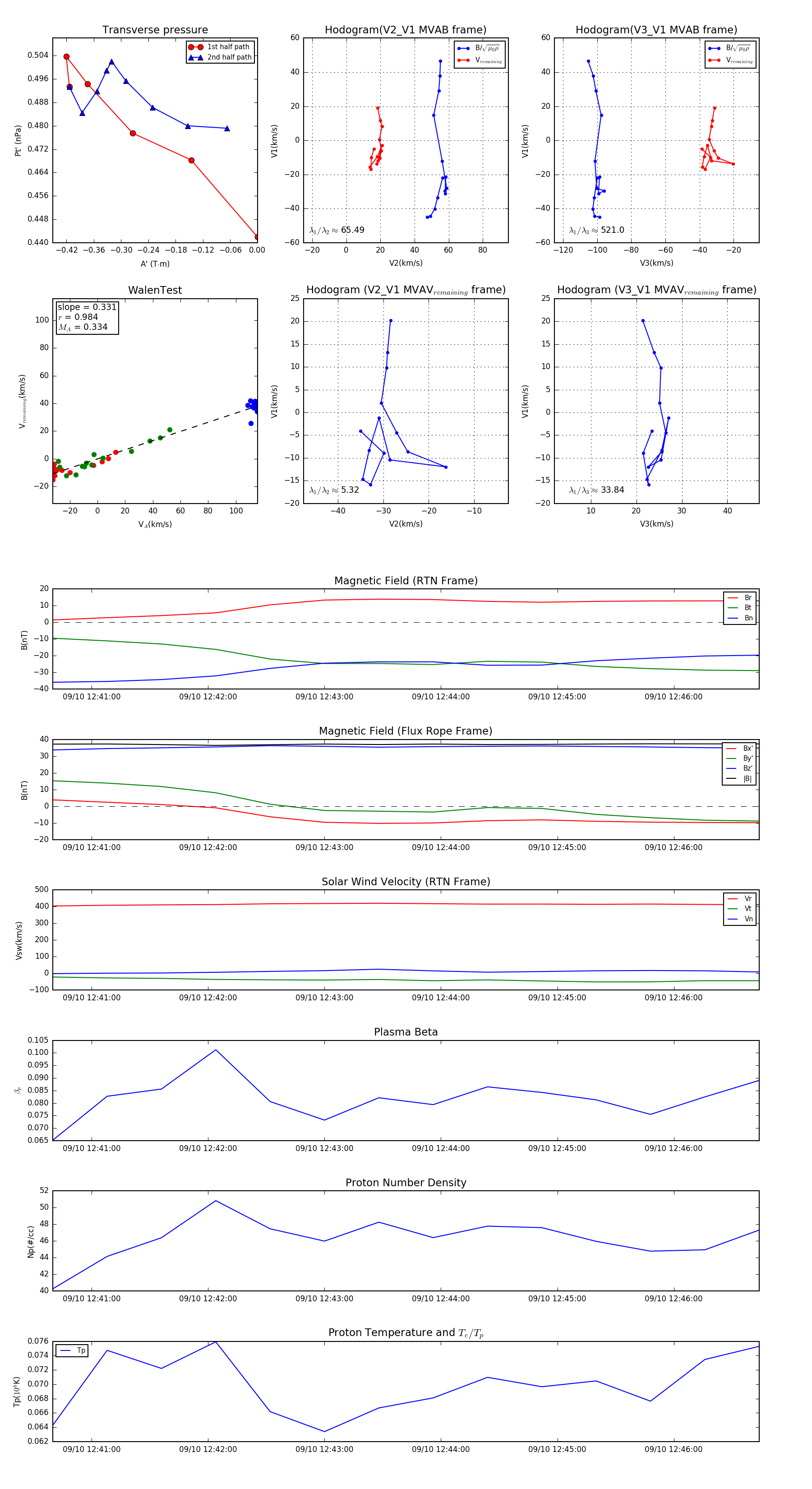
Flux Rope in 2023

Flux Rope Event 2023-09-10 12:40:40 ~ 2023-09-10 12:46:44 (365 seconds)


plot