HOME   LIST
‹–   –›

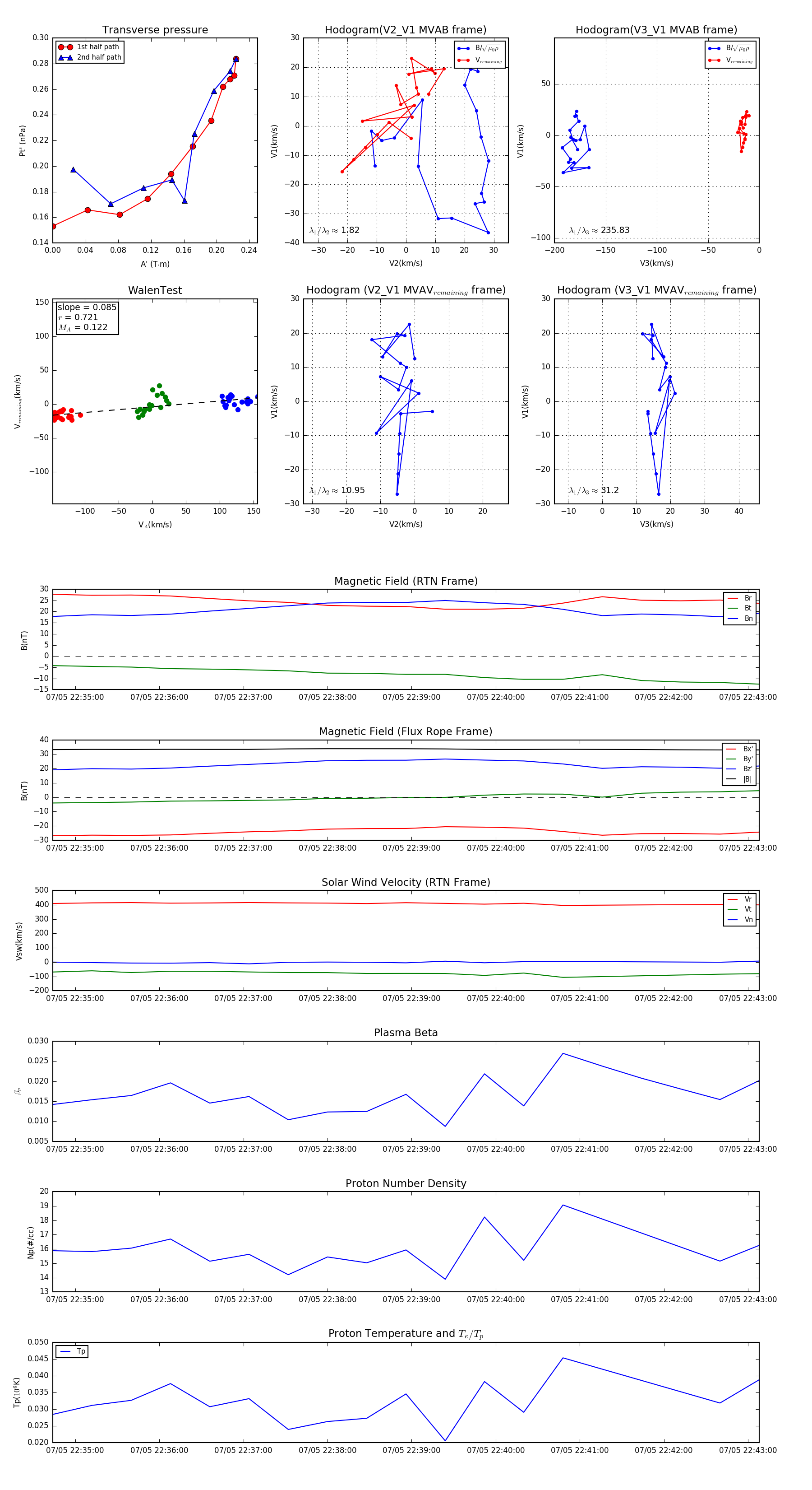
Flux Rope in 2023

Flux Rope Event 2023-07-05 22:34:44 ~ 2023-07-05 22:43:08 (505 seconds)


plot