HOME   LIST
‹–   –›

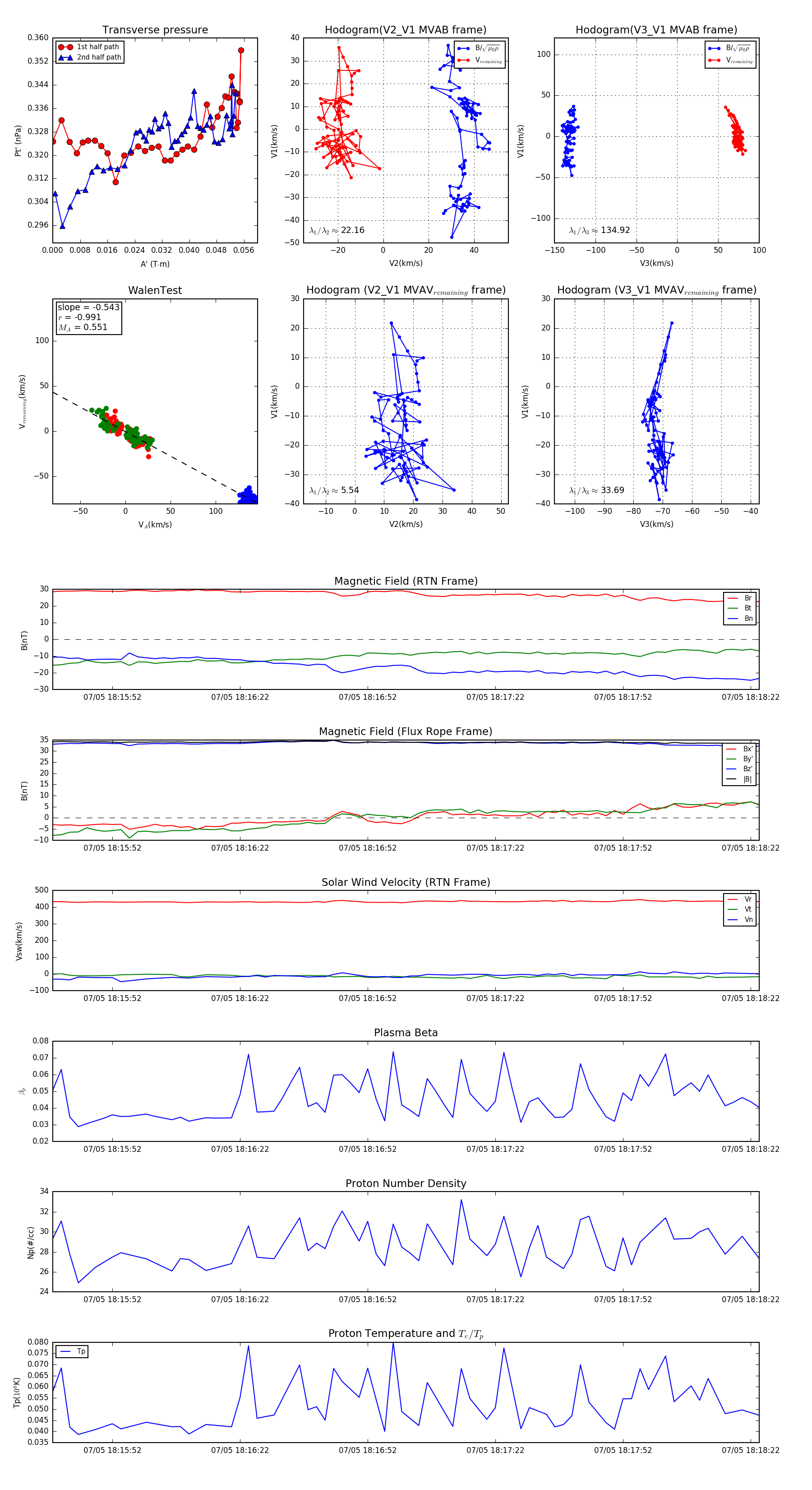
Flux Rope in 2023

Flux Rope Event 2023-07-05 18:15:38 ~ 2023-07-05 18:18:24 (167 seconds)


plot