HOME   LIST
‹–   –›

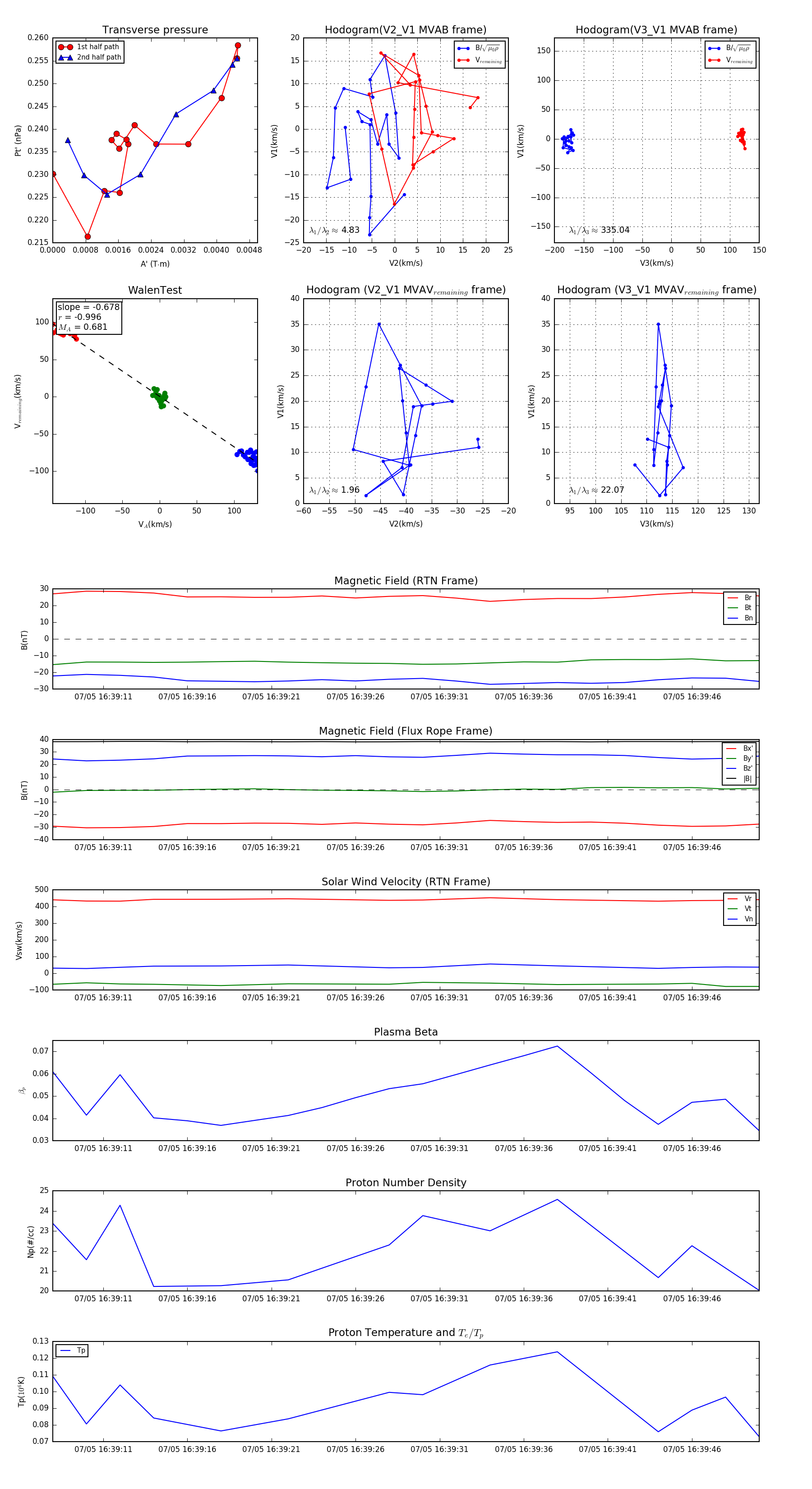
Flux Rope in 2023

Flux Rope Event 2023-07-05 16:39:08 ~ 2023-07-05 16:39:50 (43 seconds)


plot