HOME   LIST
‹–   –›

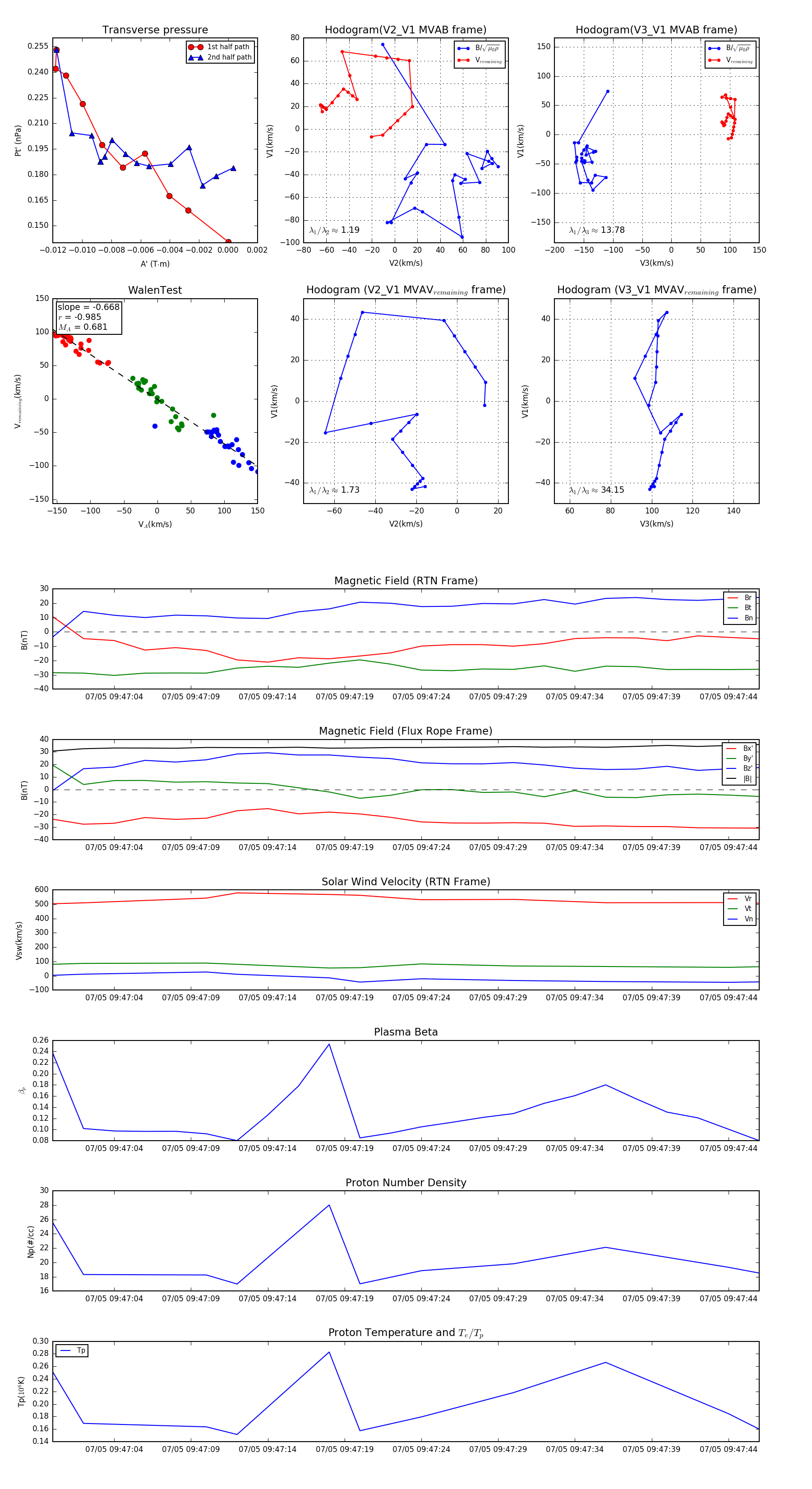
Flux Rope in 2023

Flux Rope Event 2023-07-05 09:47:00 ~ 2023-07-05 09:47:46 (47 seconds)


plot