HOME   LIST
‹–   –›

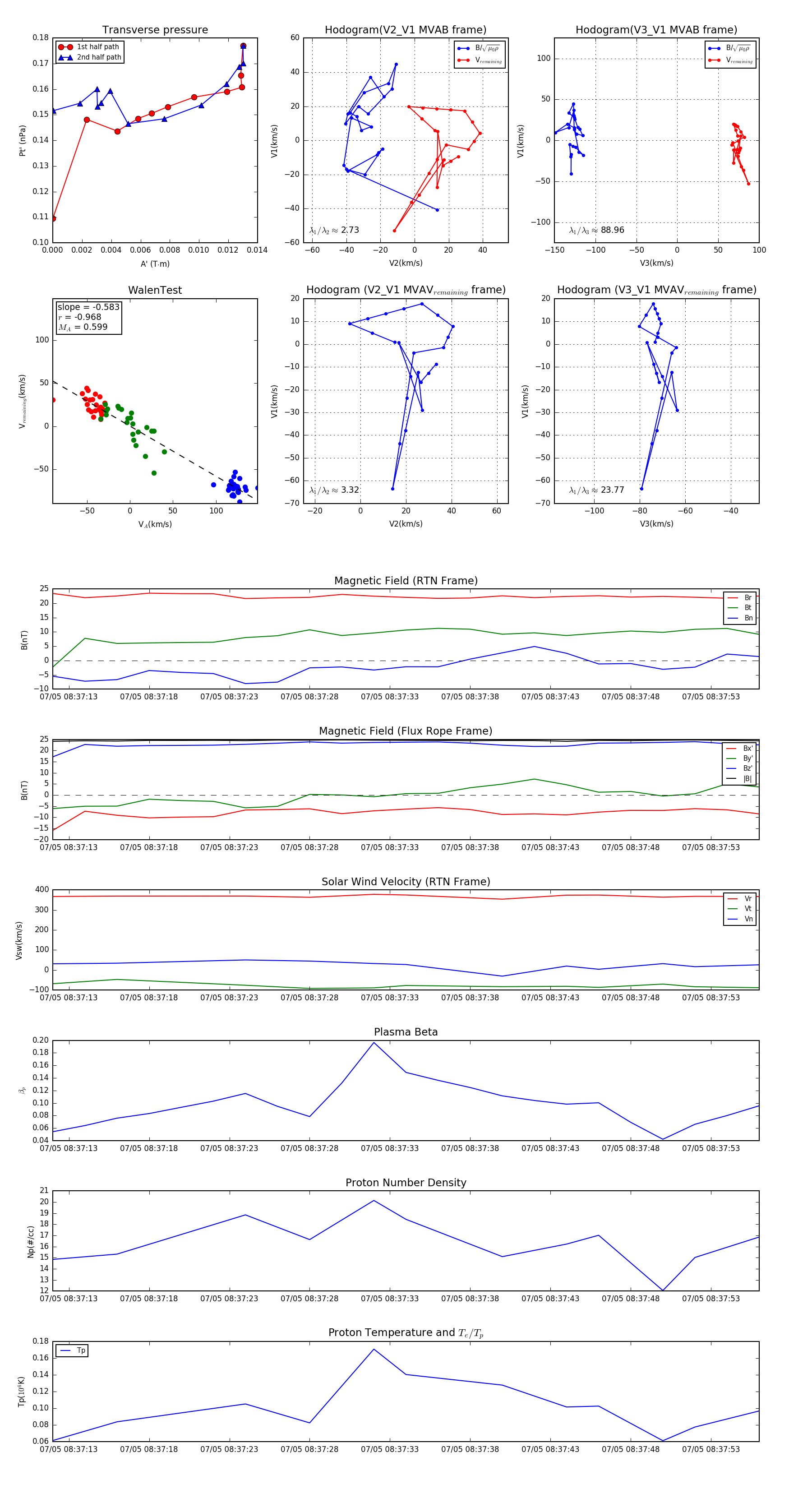
Flux Rope in 2023

Flux Rope Event 2023-07-05 08:37:12 ~ 2023-07-05 08:37:56 (45 seconds)


plot