HOME   LIST
‹–   –›

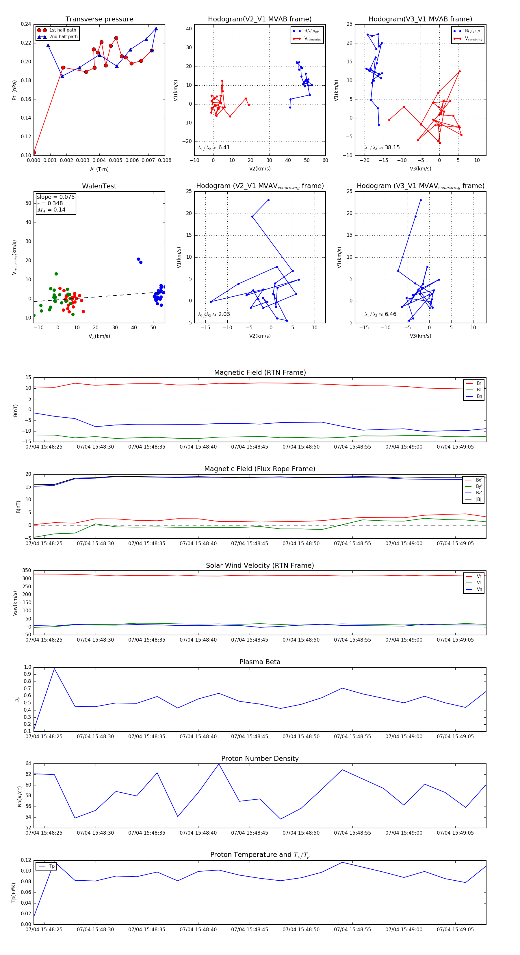
Flux Rope in 2023

Flux Rope Event 2023-07-04 15:48:24 ~ 2023-07-04 15:49:08 (45 seconds)


plot