HOME   LIST
‹–   –›

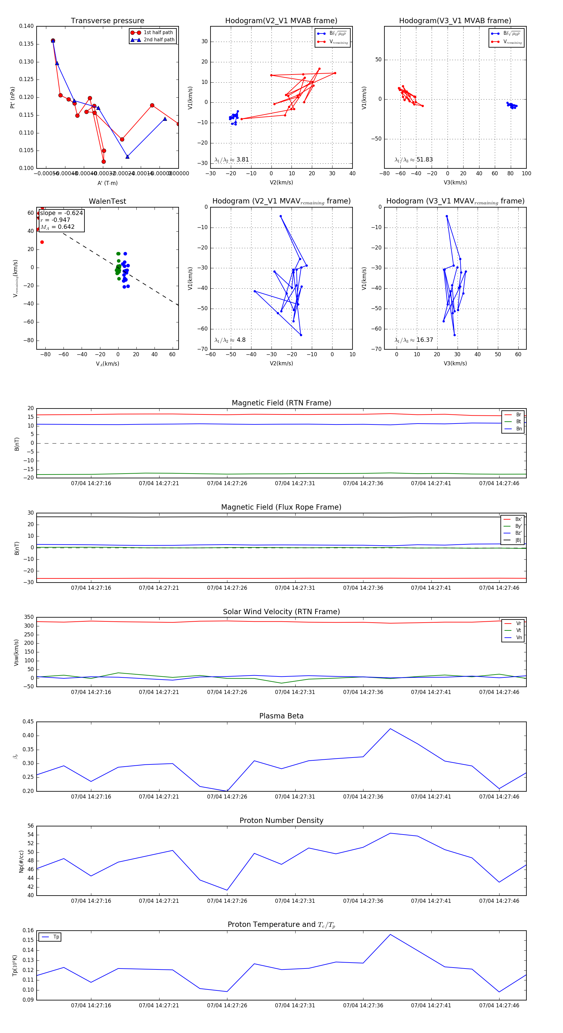
Flux Rope in 2023

Flux Rope Event 2023-07-04 14:27:12 ~ 2023-07-04 14:27:48 (37 seconds)


plot