HOME   LIST
‹–   –›

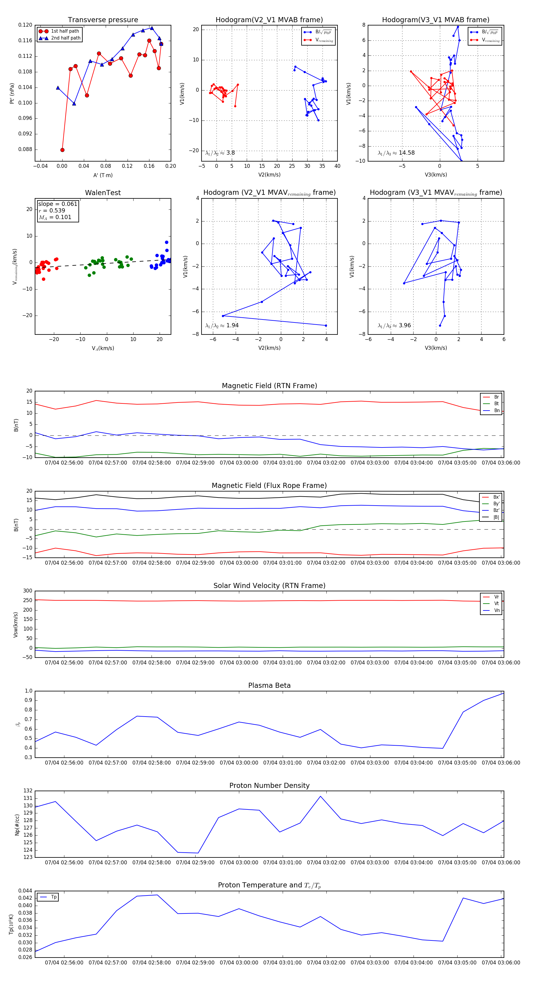
Flux Rope in 2023

Flux Rope Event 2023-07-04 02:55:20 ~ 2023-07-04 03:06:04 (645 seconds)


plot