HOME   LIST
‹–   –›

Flux Rope in 2023

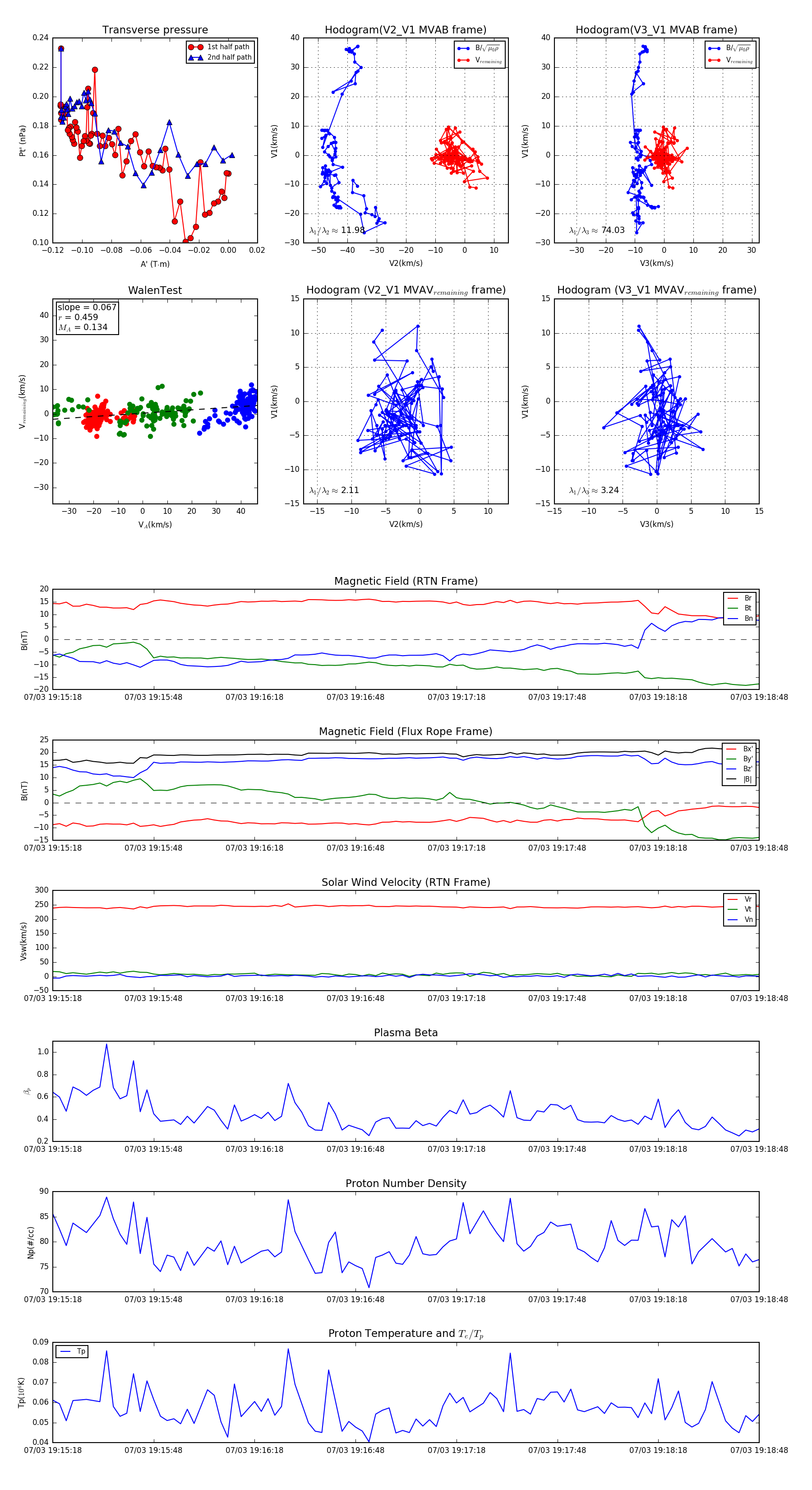
Flux Rope Event 2023-07-03 19:15:18 ~ 2023-07-03 19:18:48 (211 seconds)


plot