HOME   LIST
‹–   –›

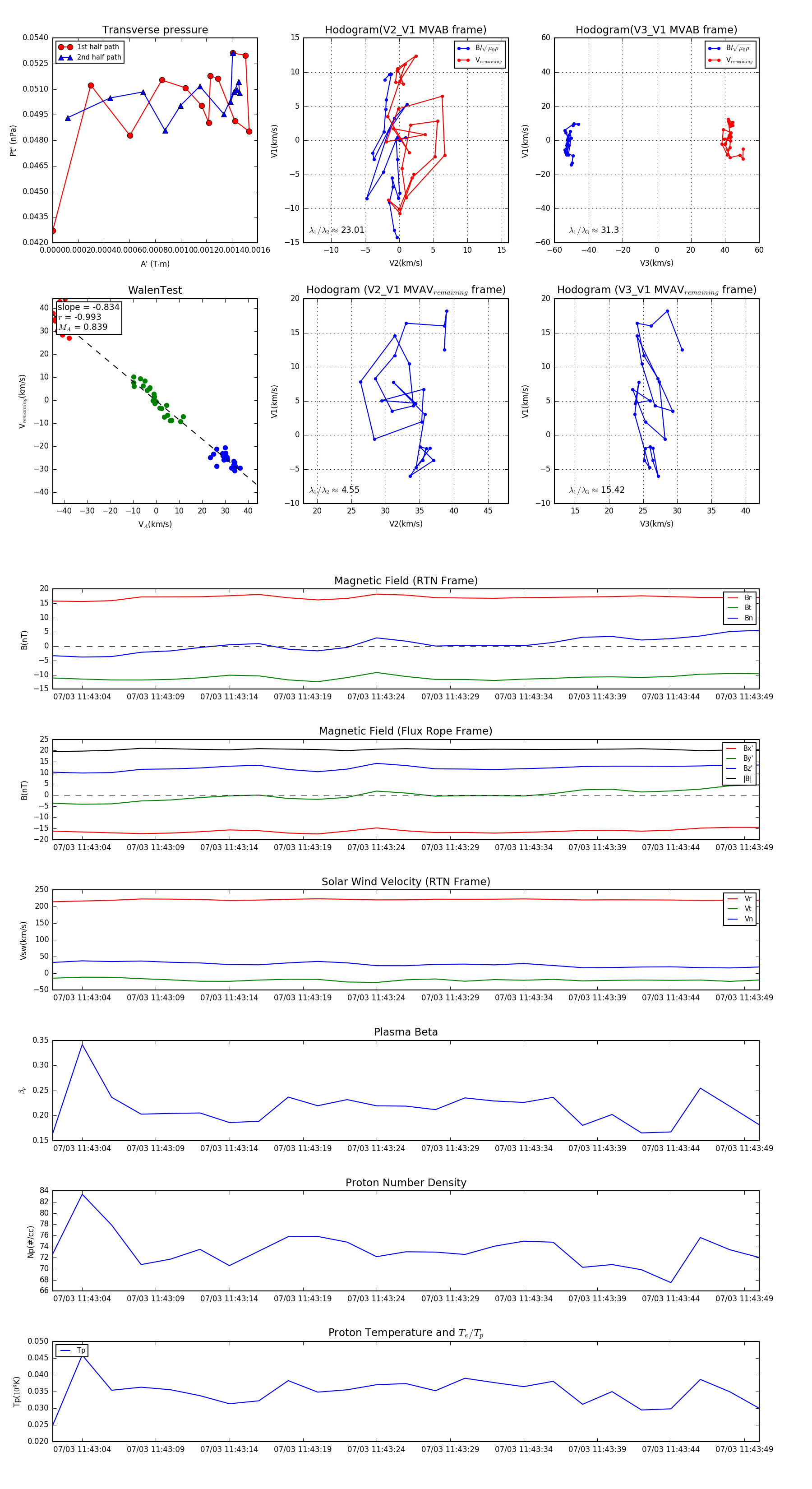
Flux Rope in 2023

Flux Rope Event 2023-07-03 11:43:02 ~ 2023-07-03 11:43:50 (49 seconds)


plot