HOME   LIST
‹–   –›

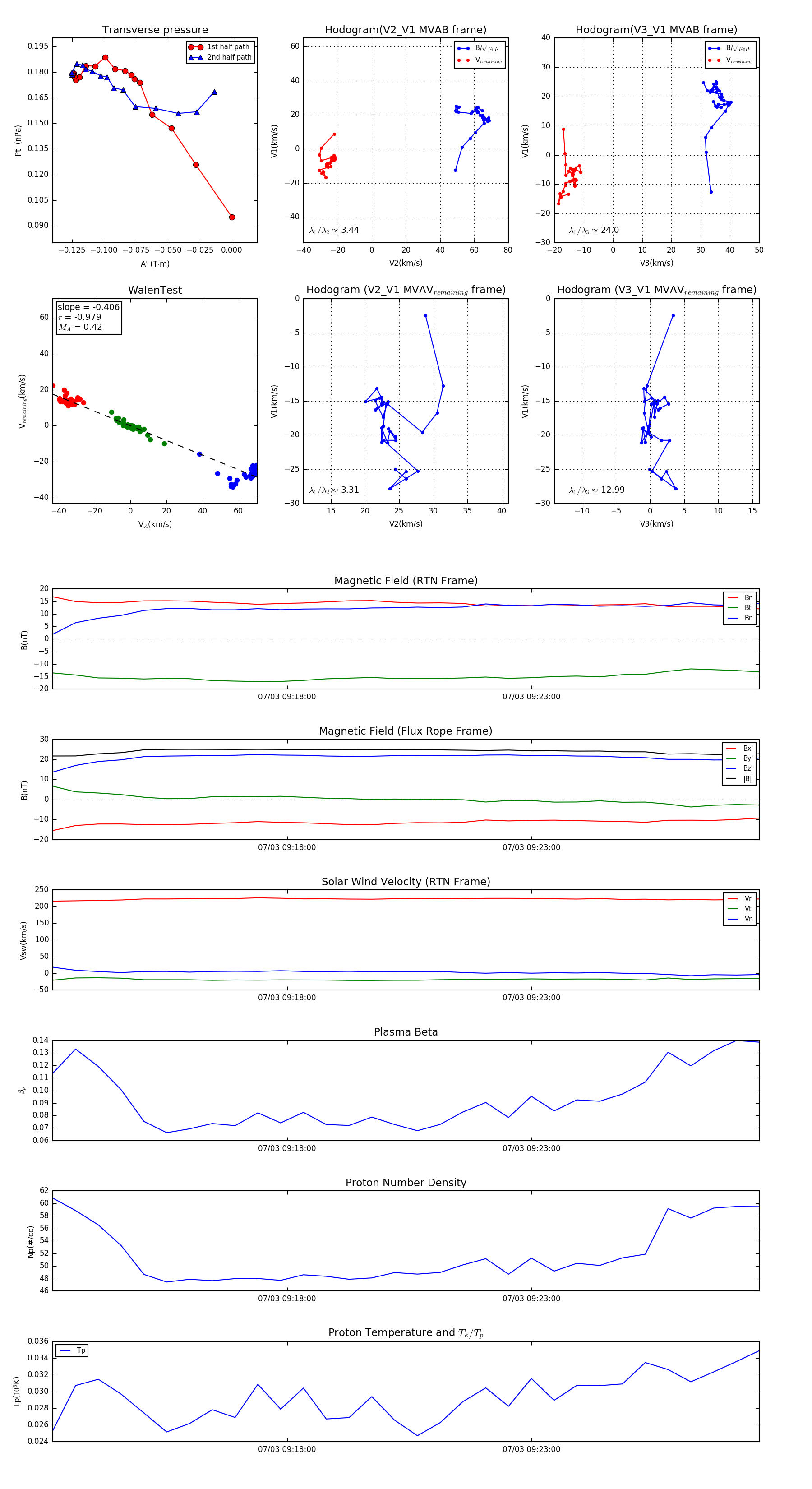
Flux Rope in 2023

Flux Rope Event 2023-07-03 09:13:12 ~ 2023-07-03 09:27:40 (869 seconds)


plot