HOME   LIST
‹–   –›

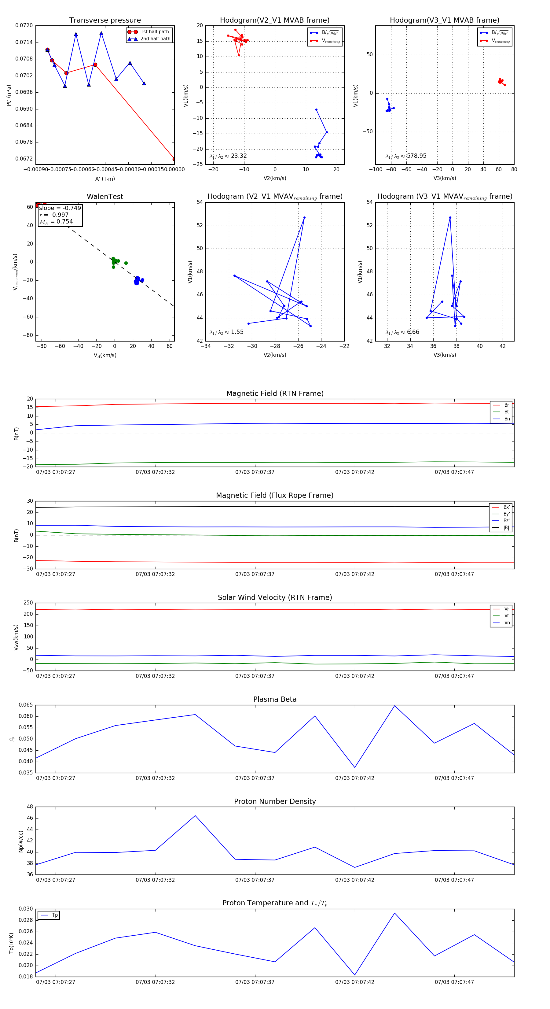
Flux Rope in 2023

Flux Rope Event 2023-07-03 07:07:26 ~ 2023-07-03 07:07:50 (25 seconds)


plot