HOME   LIST
‹–   –›

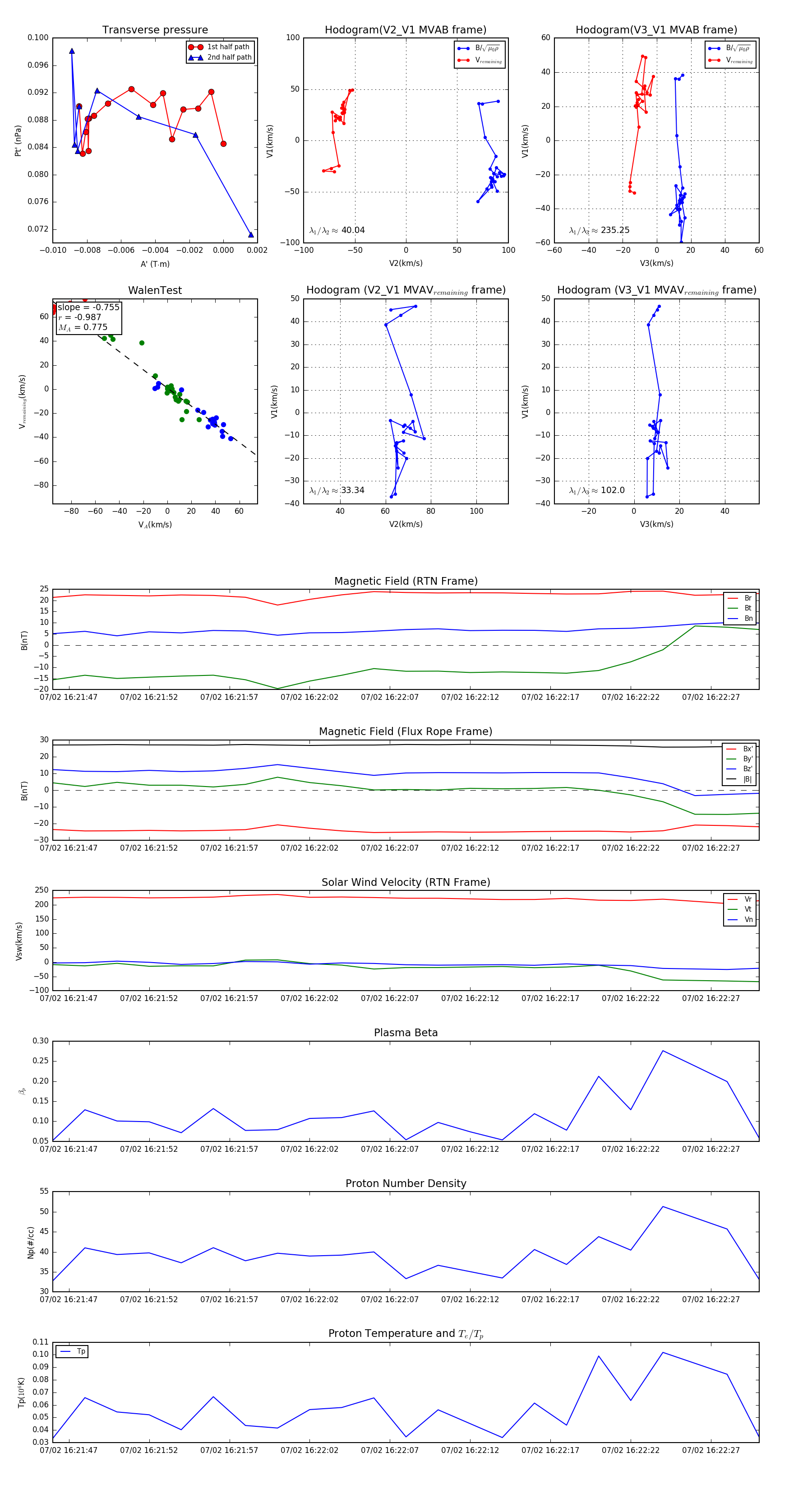
Flux Rope in 2023

Flux Rope Event 2023-07-02 16:21:46 ~ 2023-07-02 16:22:30 (45 seconds)


plot