HOME   LIST
‹–   –›

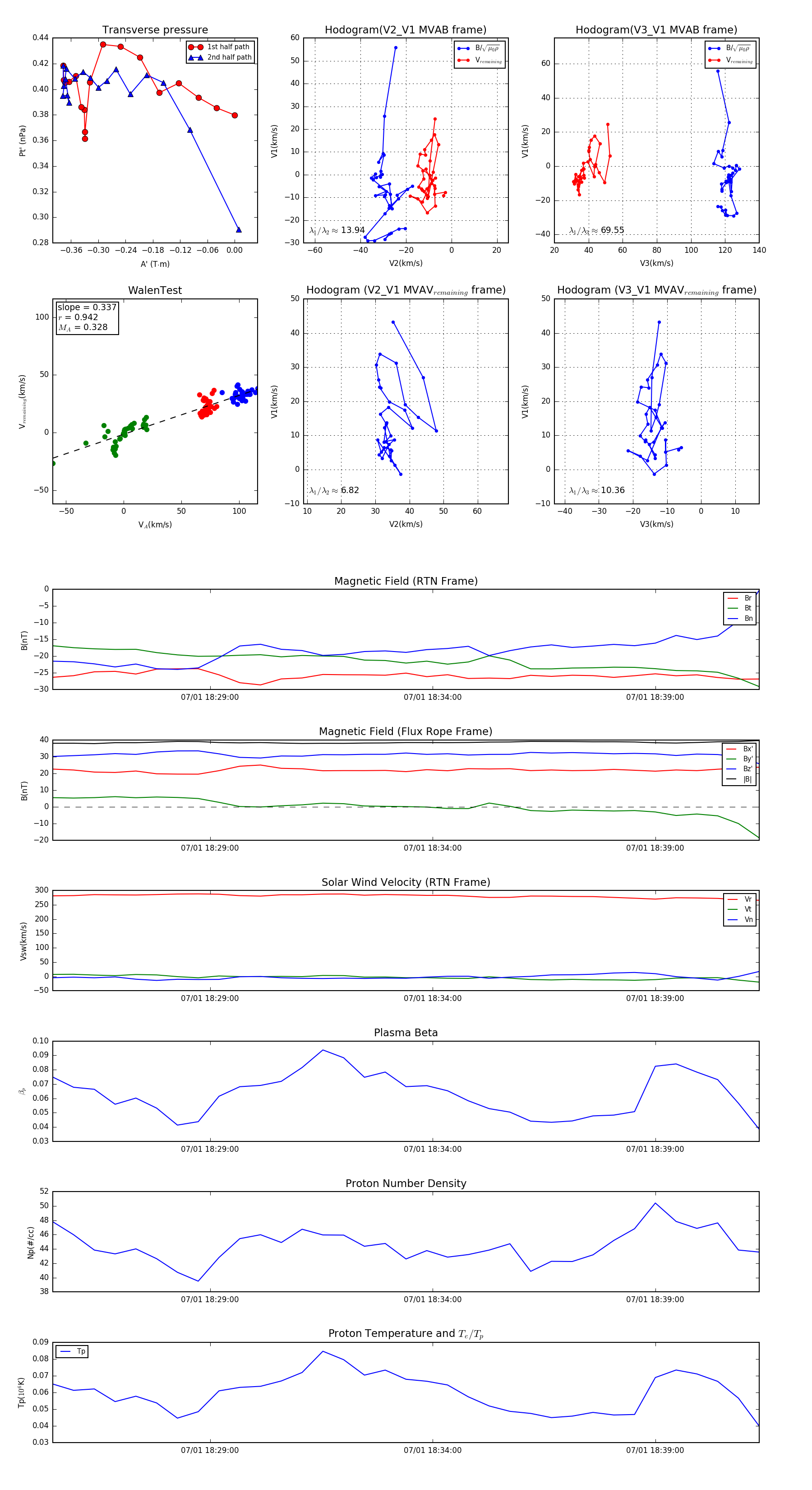
Flux Rope in 2023

Flux Rope Event 2023-07-01 18:25:28 ~ 2023-07-01 18:41:20 (953 seconds)


plot