HOME   LIST
‹–   –›

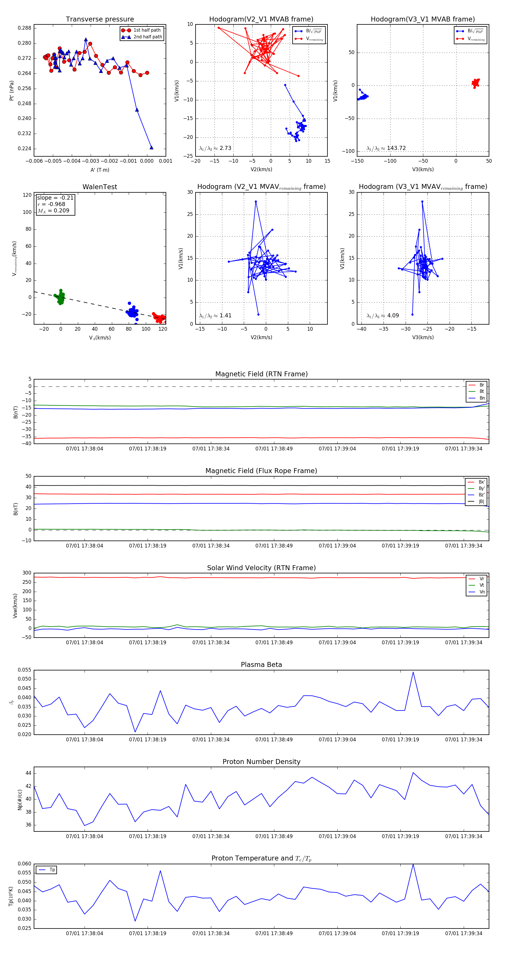
Flux Rope in 2023

Flux Rope Event 2023-07-01 17:37:52 ~ 2023-07-01 17:39:40 (109 seconds)


plot