HOME   LIST
‹–   –›

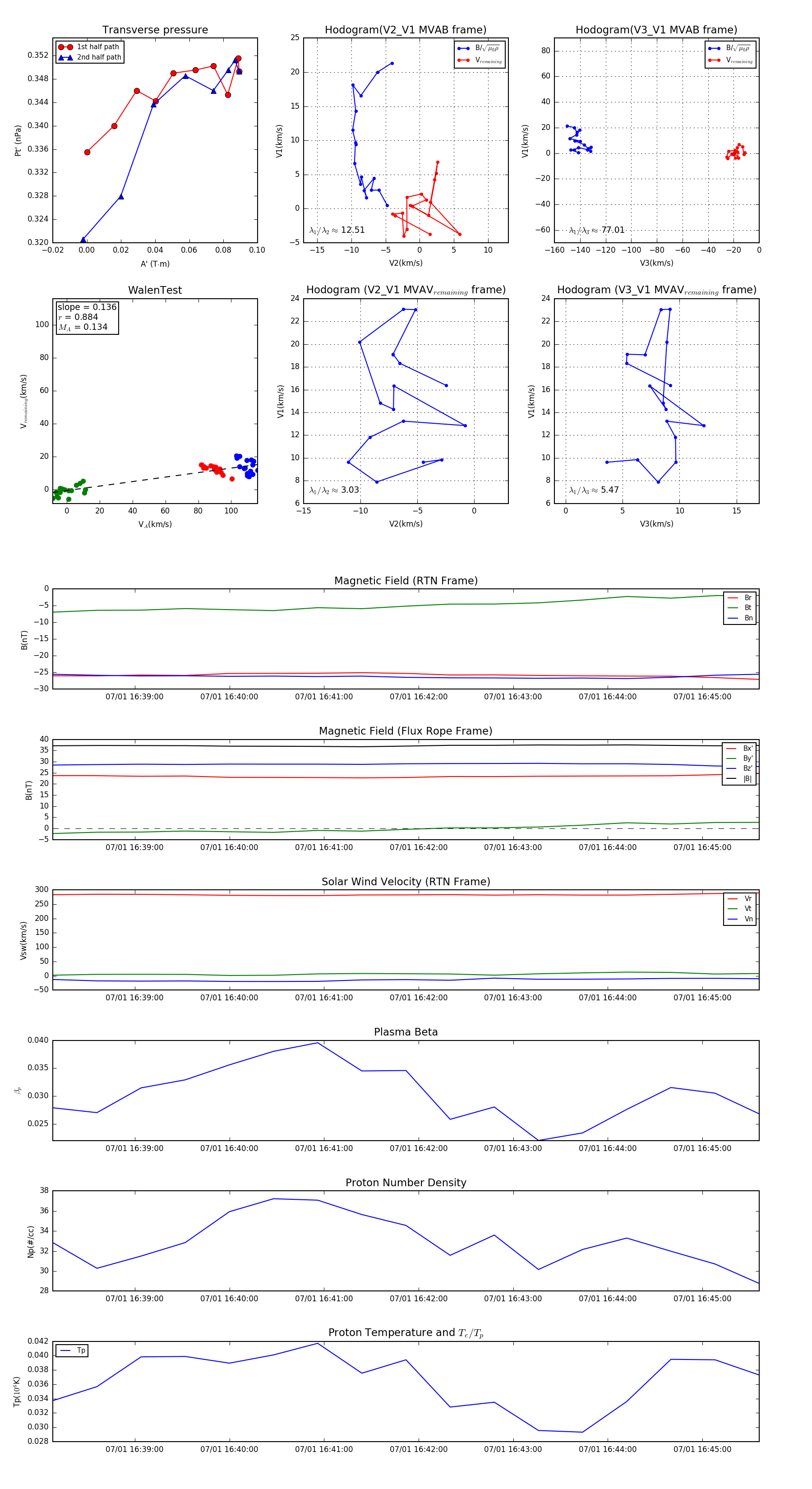
Flux Rope in 2023

Flux Rope Event 2023-07-01 16:38:08 ~ 2023-07-01 16:45:36 (449 seconds)


plot