HOME   LIST
‹–   –›

Flux Rope in 2023

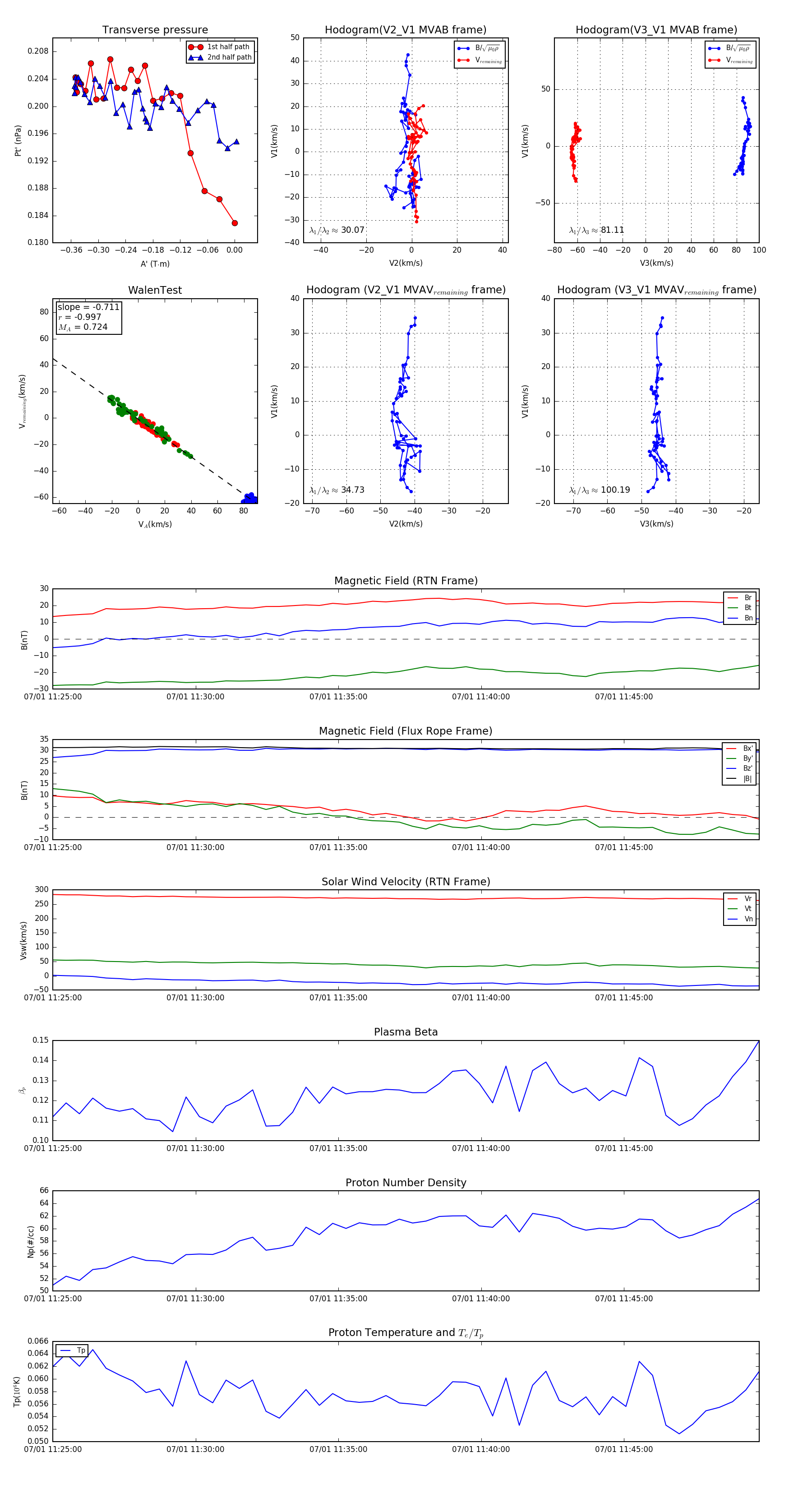
Flux Rope Event 2023-07-01 11:25:00 ~ 2023-07-01 11:49:44 (1485 seconds)


plot