HOME   LIST
‹–   –›

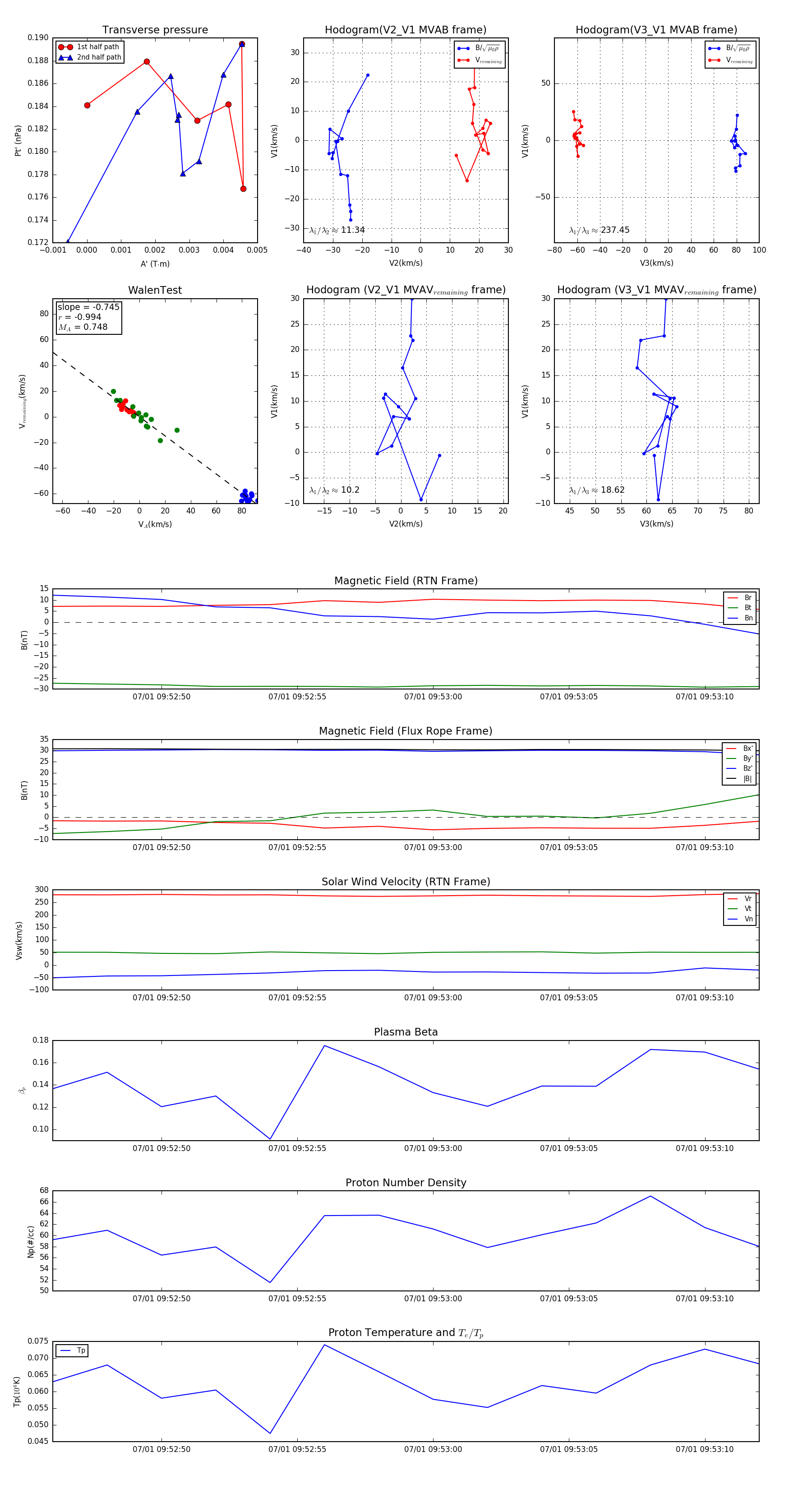
Flux Rope in 2023

Flux Rope Event 2023-07-01 09:52:46 ~ 2023-07-01 09:53:12 (27 seconds)


plot