HOME   LIST
‹–   –›

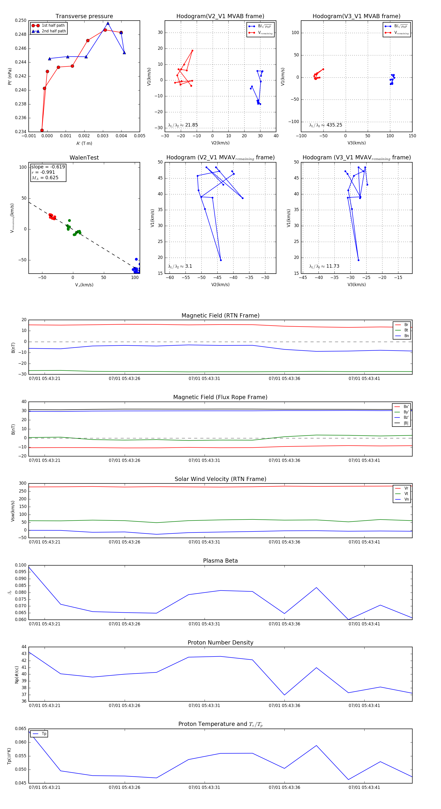
Flux Rope in 2023

Flux Rope Event 2023-07-01 05:43:20 ~ 2023-07-01 05:43:44 (25 seconds)


plot