HOME   LIST
‹–   –›

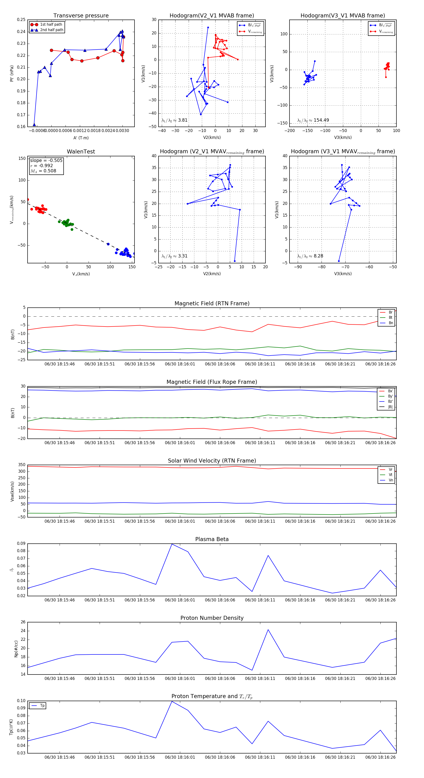
Flux Rope in 2023

Flux Rope Event 2023-06-30 18:15:42 ~ 2023-06-30 18:16:28 (47 seconds)


plot