HOME   LIST
‹–   –›

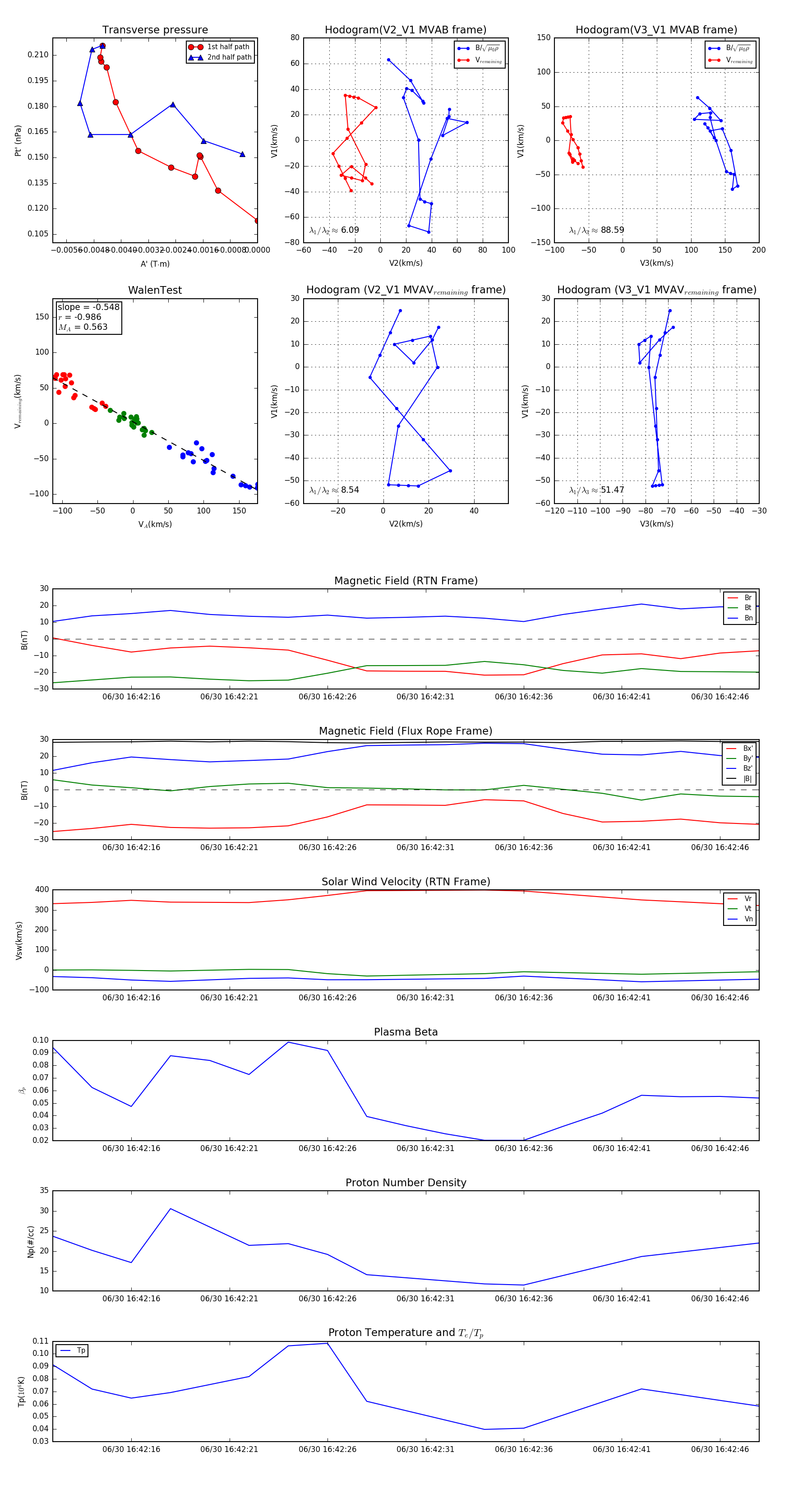
Flux Rope in 2023

Flux Rope Event 2023-06-30 16:42:12 ~ 2023-06-30 16:42:48 (37 seconds)


plot