HOME   LIST
‹–   –›

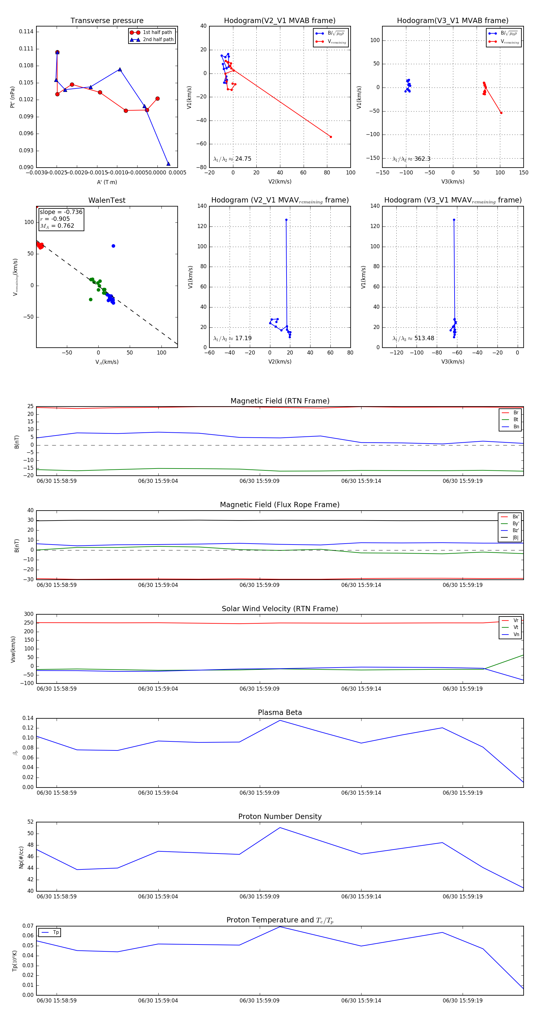
Flux Rope in 2023

Flux Rope Event 2023-06-30 15:58:58 ~ 2023-06-30 15:59:22 (25 seconds)


plot