HOME   LIST
‹–   –›

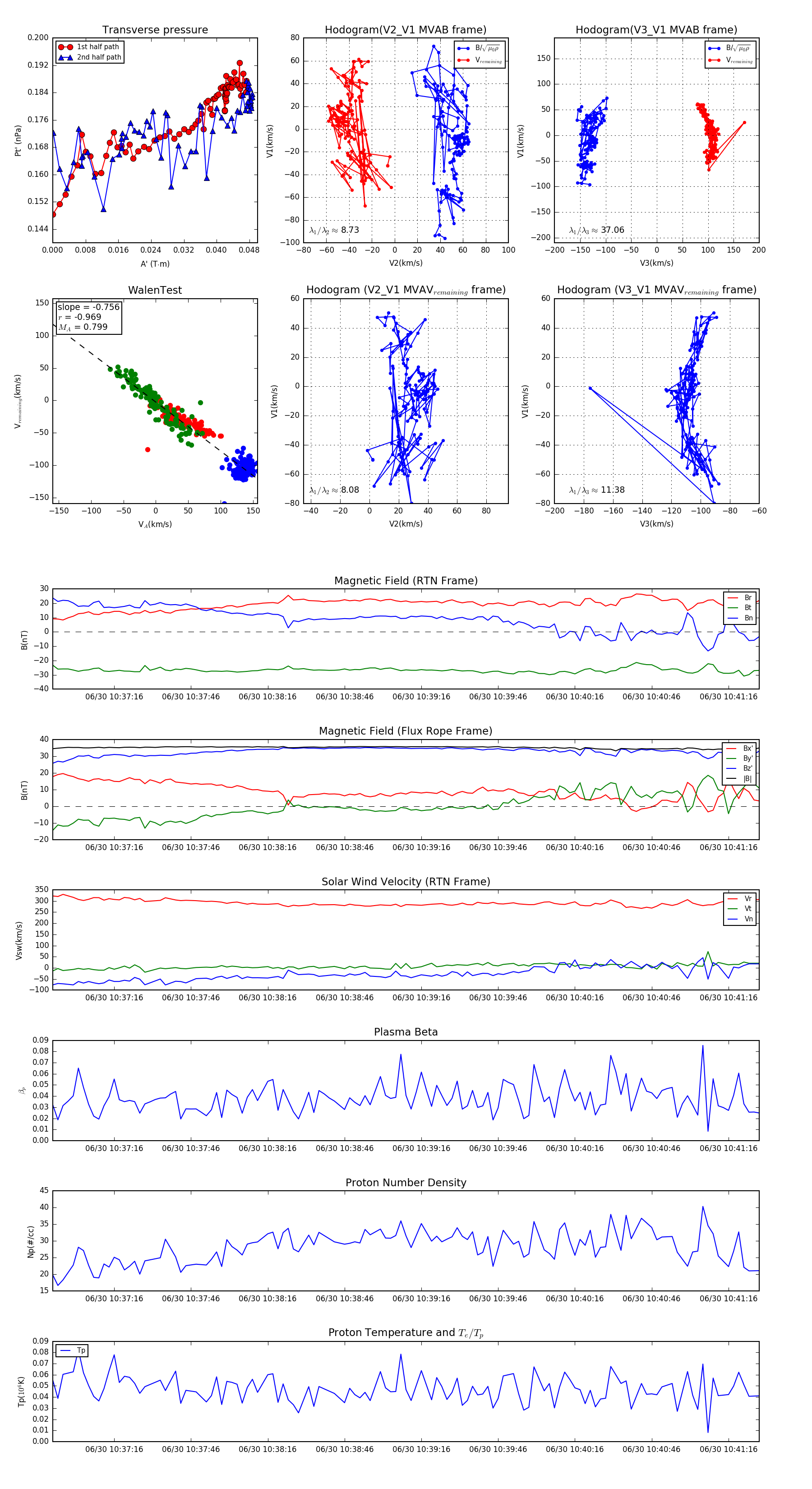
Flux Rope in 2023

Flux Rope Event 2023-06-30 10:36:52 ~ 2023-06-30 10:41:28 (277 seconds)


plot