HOME   LIST
‹–   –›

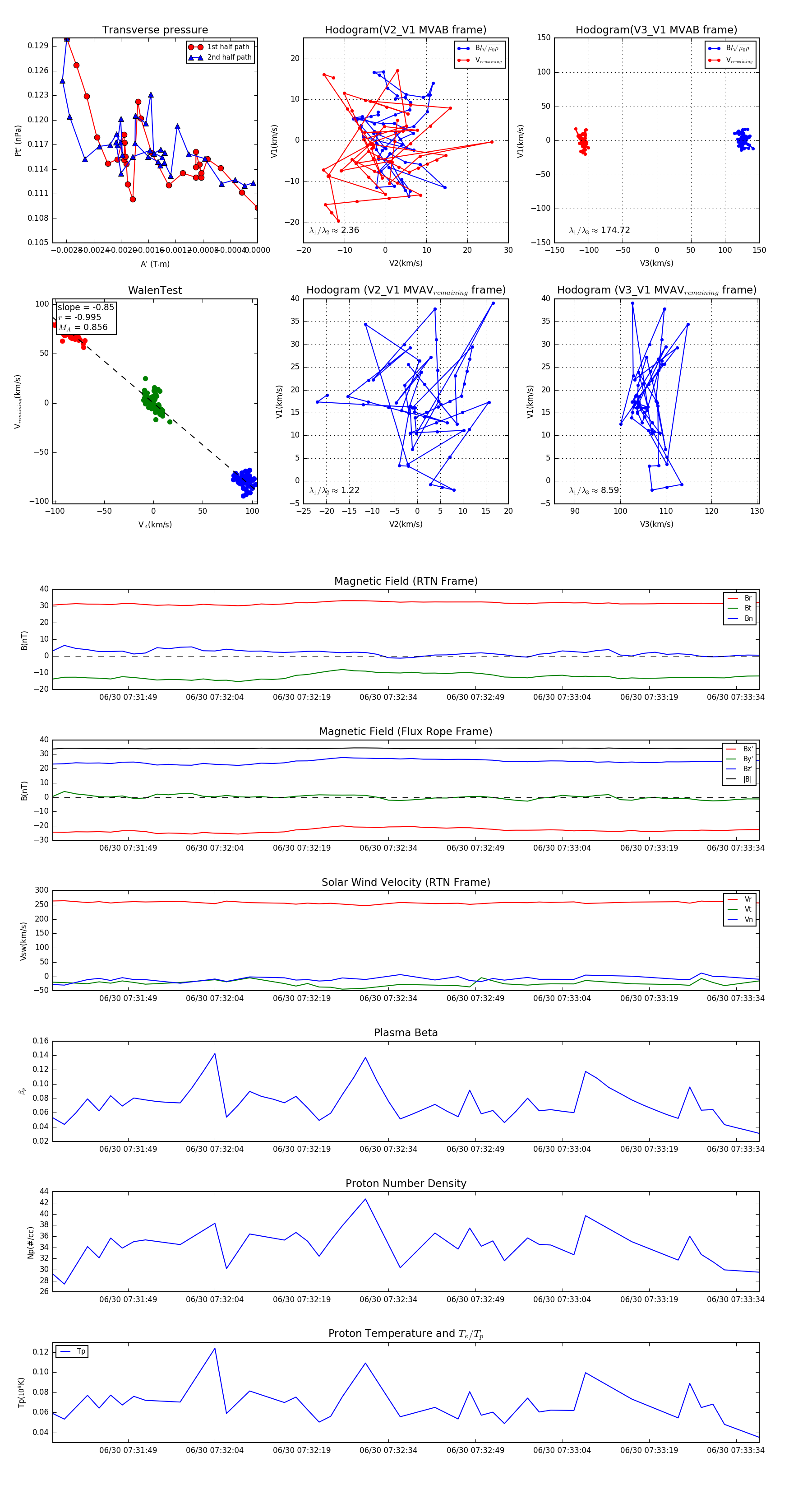
Flux Rope in 2023

Flux Rope Event 2023-06-30 07:31:36 ~ 2023-06-30 07:33:38 (123 seconds)


plot