HOME   LIST
‹–   –›

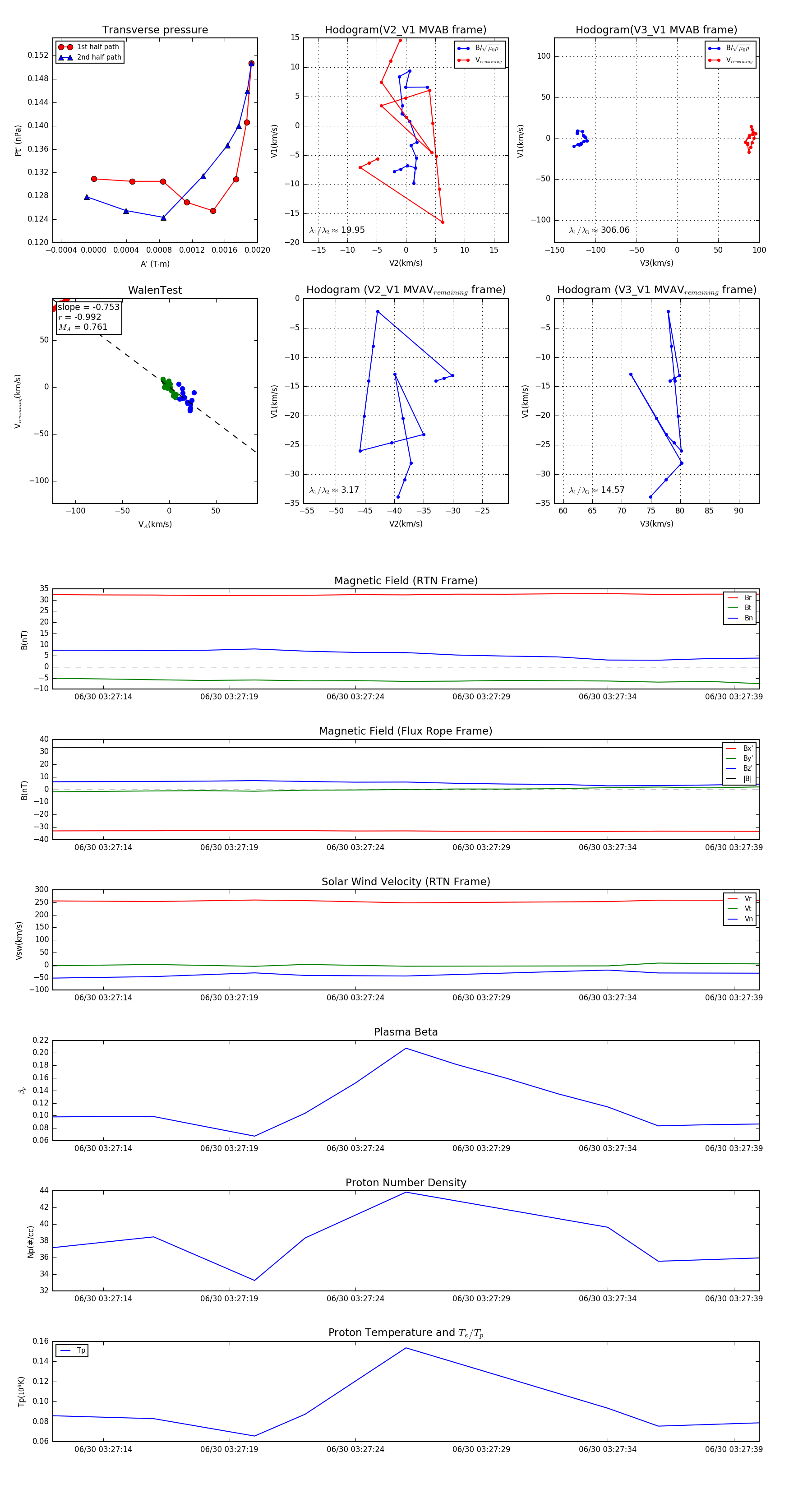
Flux Rope in 2023

Flux Rope Event 2023-06-30 03:27:12 ~ 2023-06-30 03:27:40 (29 seconds)


plot