HOME   LIST
‹–   –›

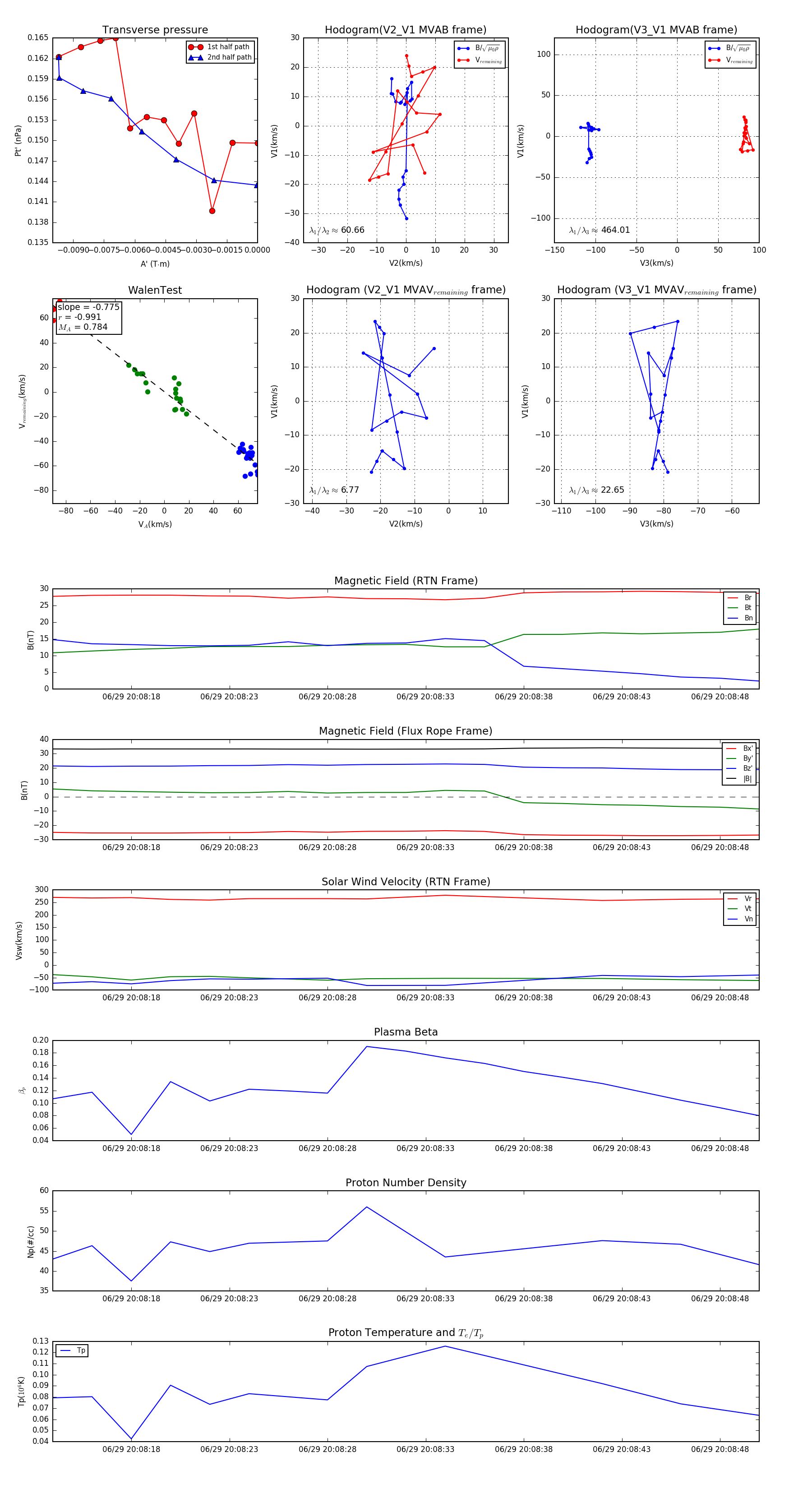
Flux Rope in 2023

Flux Rope Event 2023-06-29 20:08:14 ~ 2023-06-29 20:08:50 (37 seconds)


plot