HOME   LIST
‹–   –›

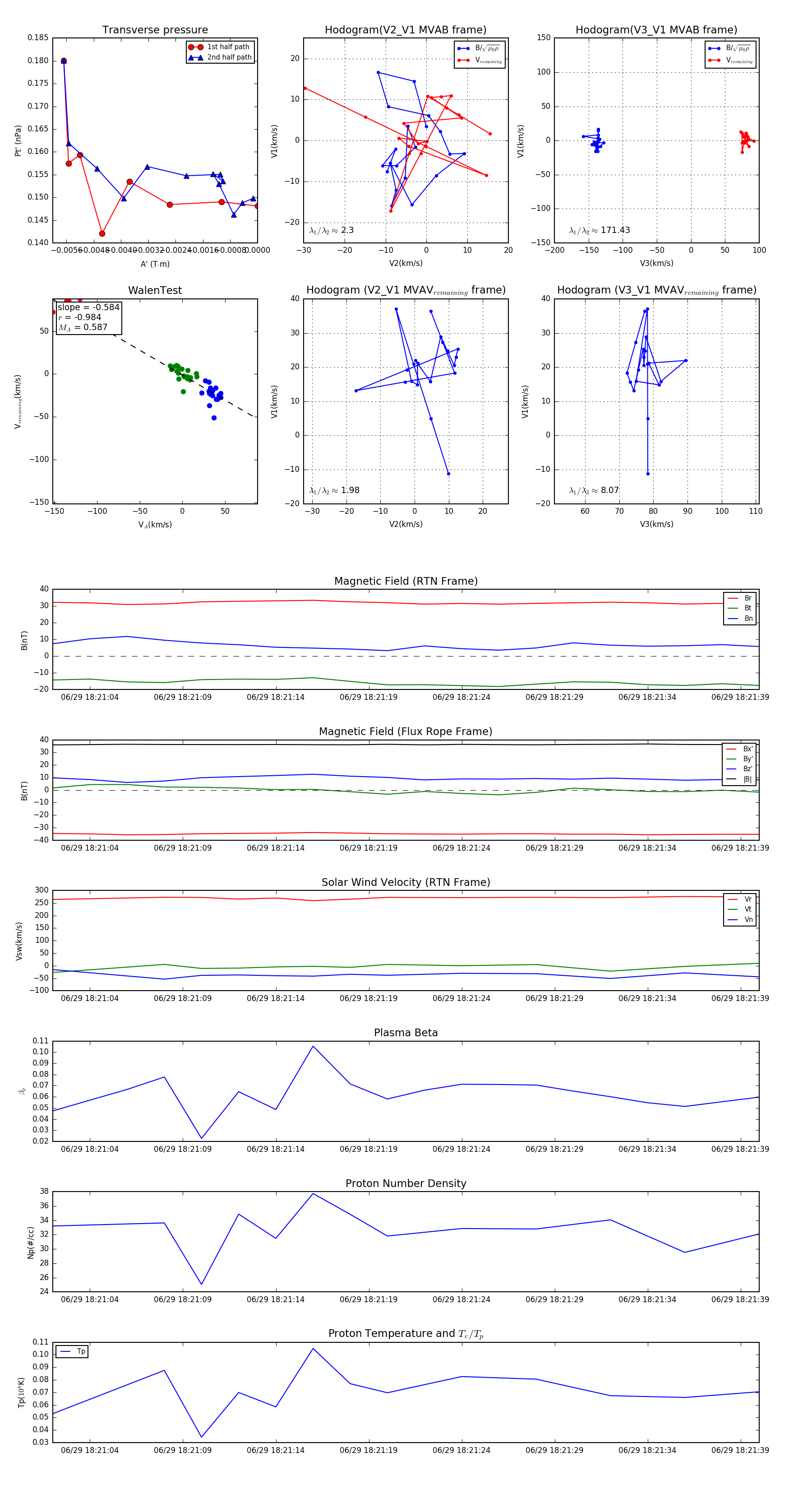
Flux Rope in 2023

Flux Rope Event 2023-06-29 18:21:02 ~ 2023-06-29 18:21:40 (39 seconds)


plot