HOME   LIST
‹–   –›

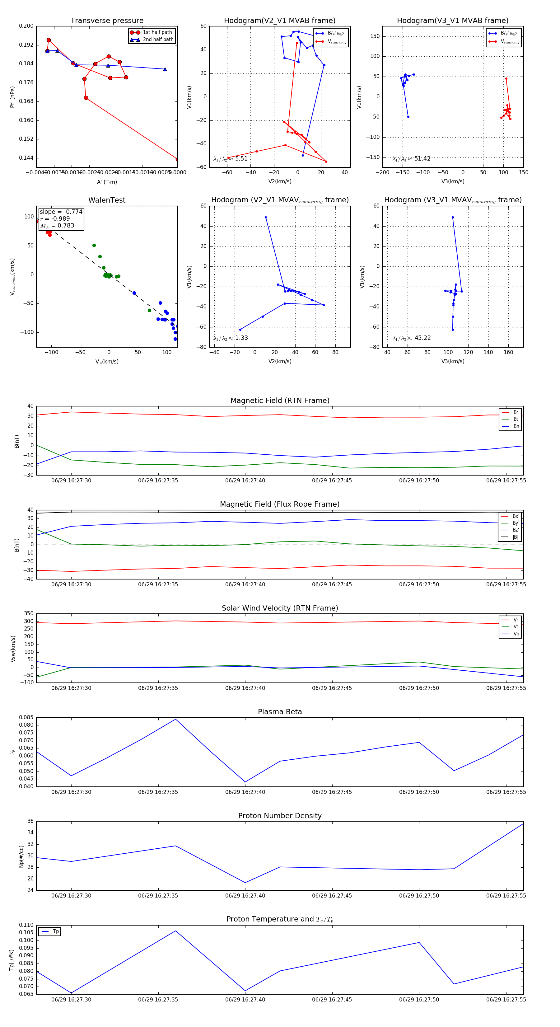
Flux Rope in 2023

Flux Rope Event 2023-06-29 16:27:28 ~ 2023-06-29 16:27:56 (29 seconds)


plot