HOME   LIST
‹–   –›

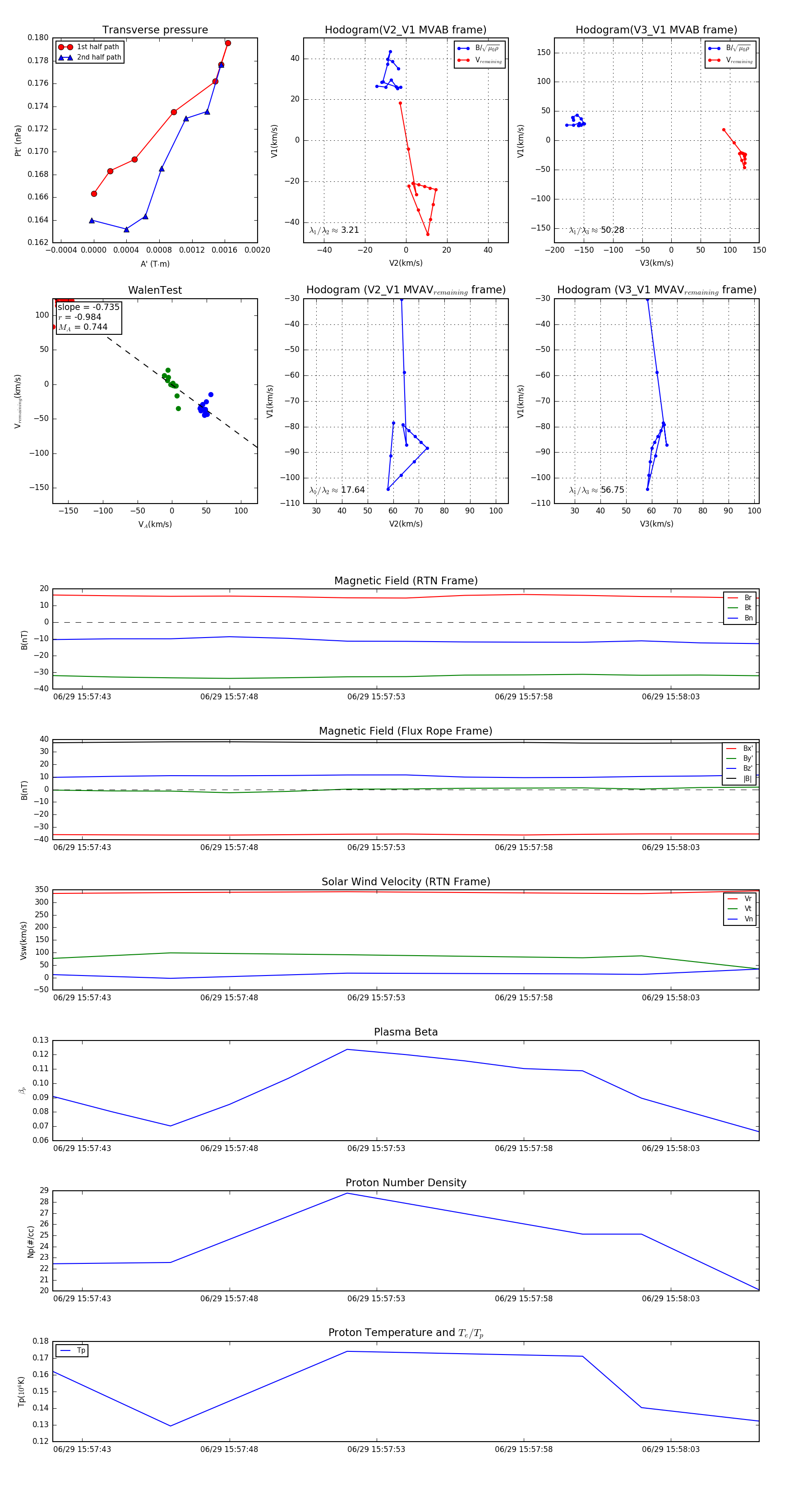
Flux Rope in 2023

Flux Rope Event 2023-06-29 15:57:42 ~ 2023-06-29 15:58:06 (25 seconds)


plot