HOME   LIST
‹–   –›

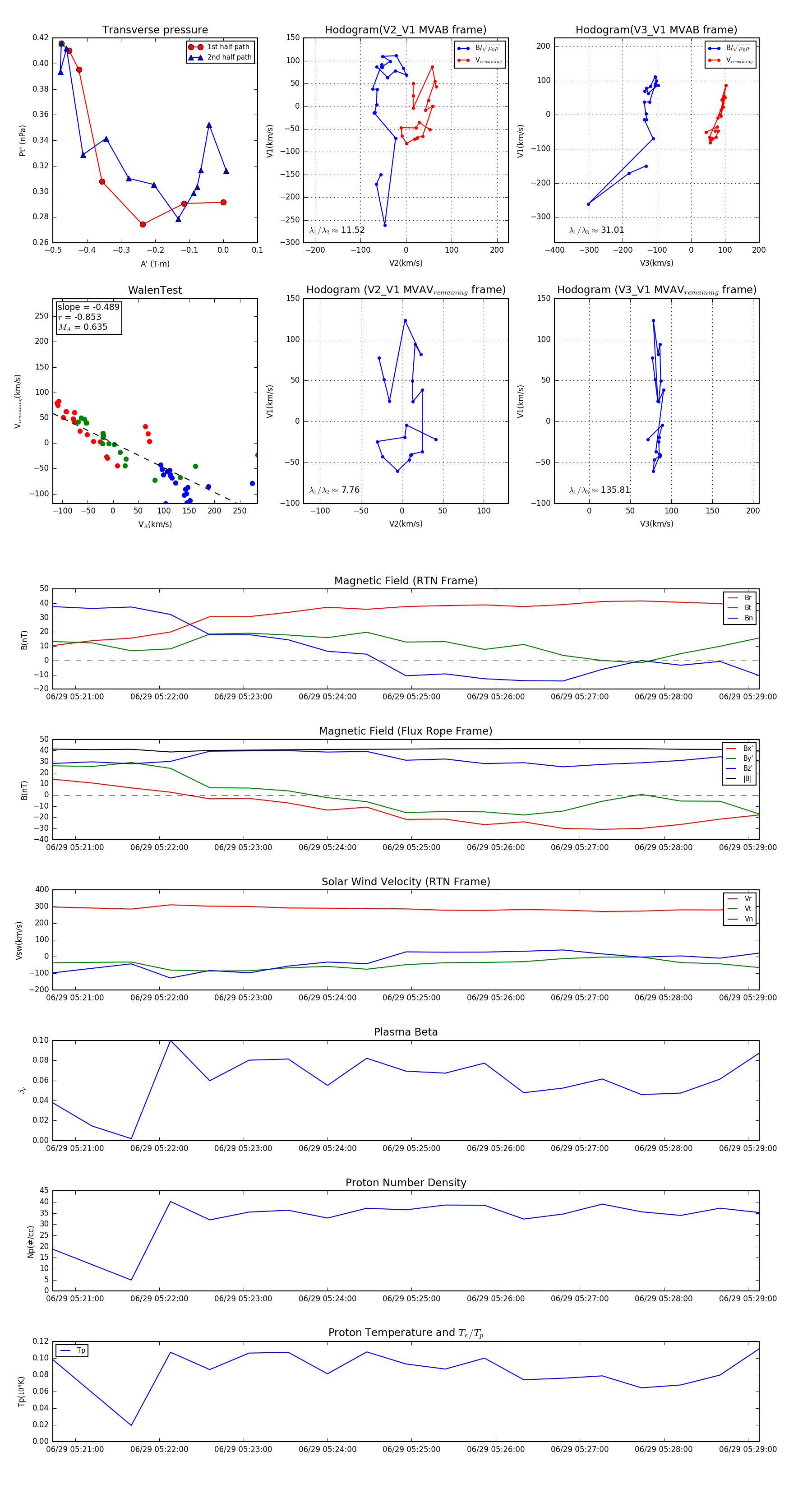
Flux Rope in 2023

Flux Rope Event 2023-06-29 05:20:44 ~ 2023-06-29 05:29:08 (505 seconds)


plot