HOME   LIST
‹–   –›

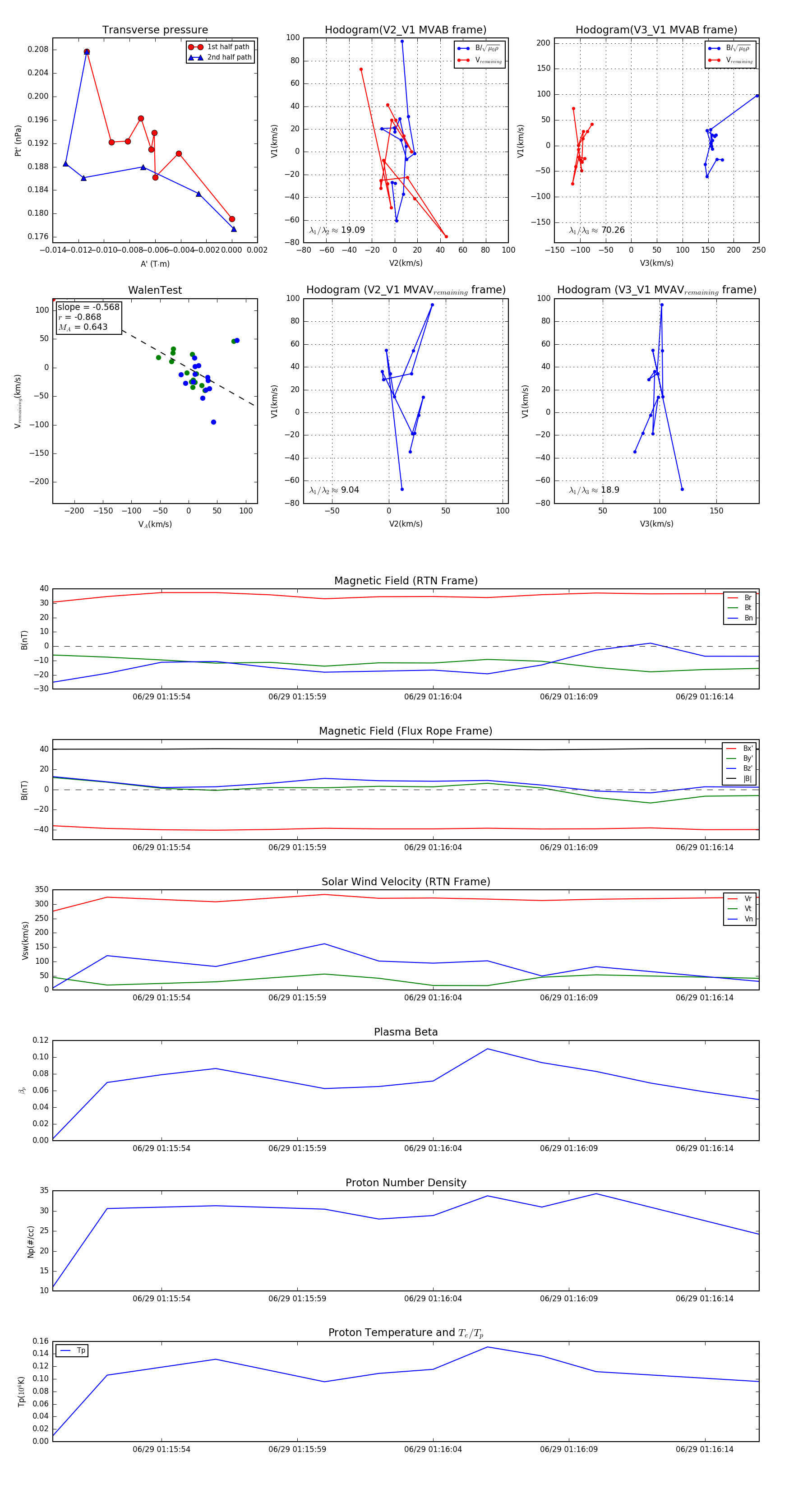
Flux Rope in 2023

Flux Rope Event 2023-06-29 01:15:50 ~ 2023-06-29 01:16:16 (27 seconds)


plot