HOME   LIST
‹–   –›

Flux Rope in 2023

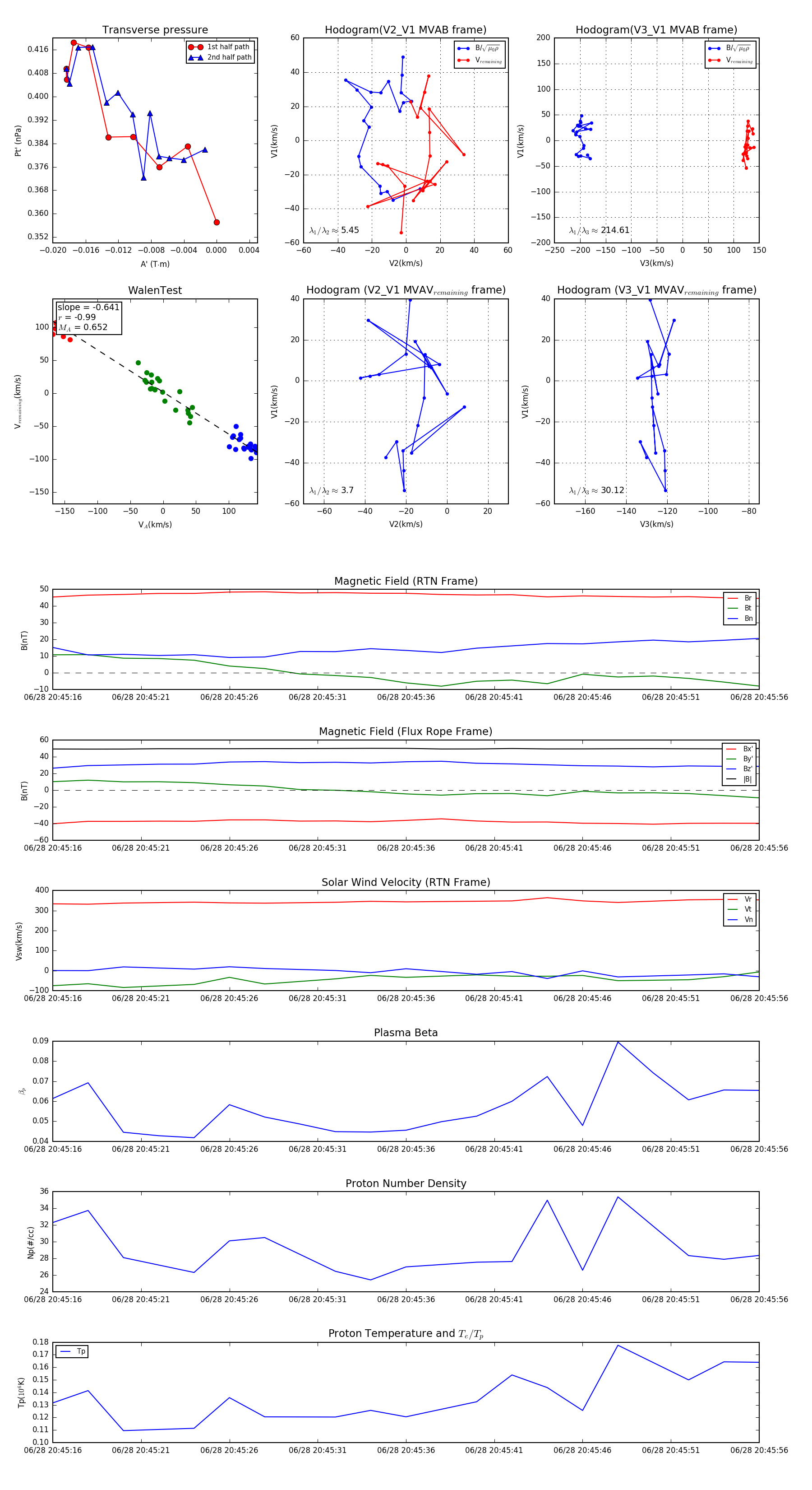
Flux Rope Event 2023-06-28 20:45:16 ~ 2023-06-28 20:45:56 (41 seconds)


plot