HOME   LIST
‹–   –›

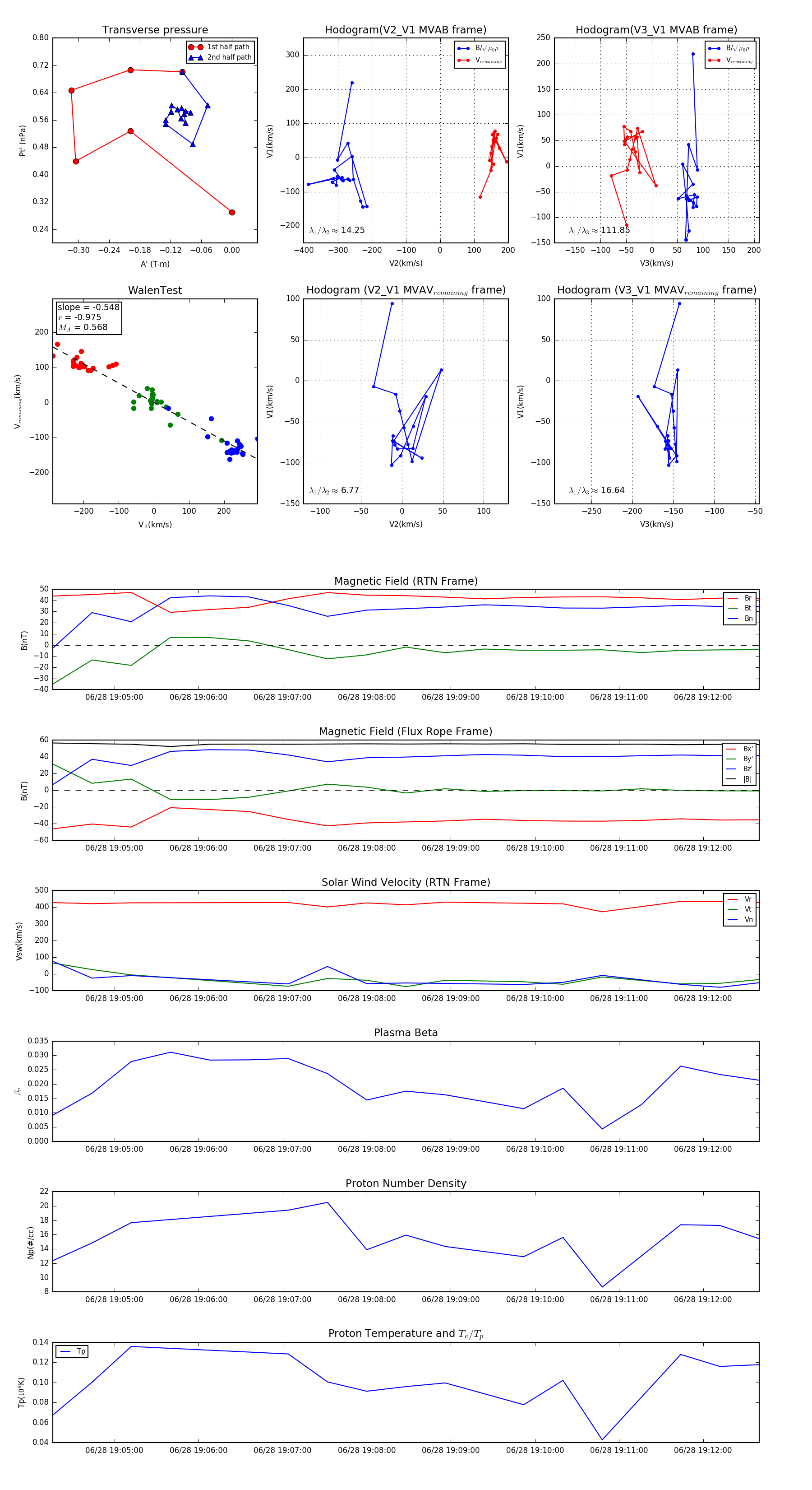
Flux Rope in 2023

Flux Rope Event 2023-06-28 19:04:16 ~ 2023-06-28 19:12:40 (505 seconds)


plot