HOME   LIST
‹–   –›

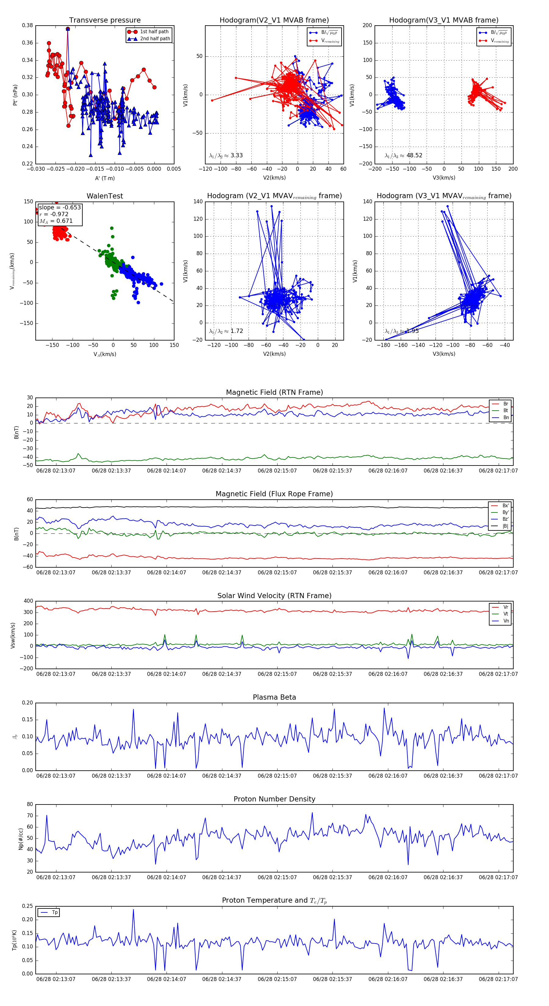
Flux Rope in 2023

Flux Rope Event 2023-06-28 02:12:56 ~ 2023-06-28 02:17:15 (260 seconds)


plot