HOME   LIST
‹–   –›

Flux Rope in 2023

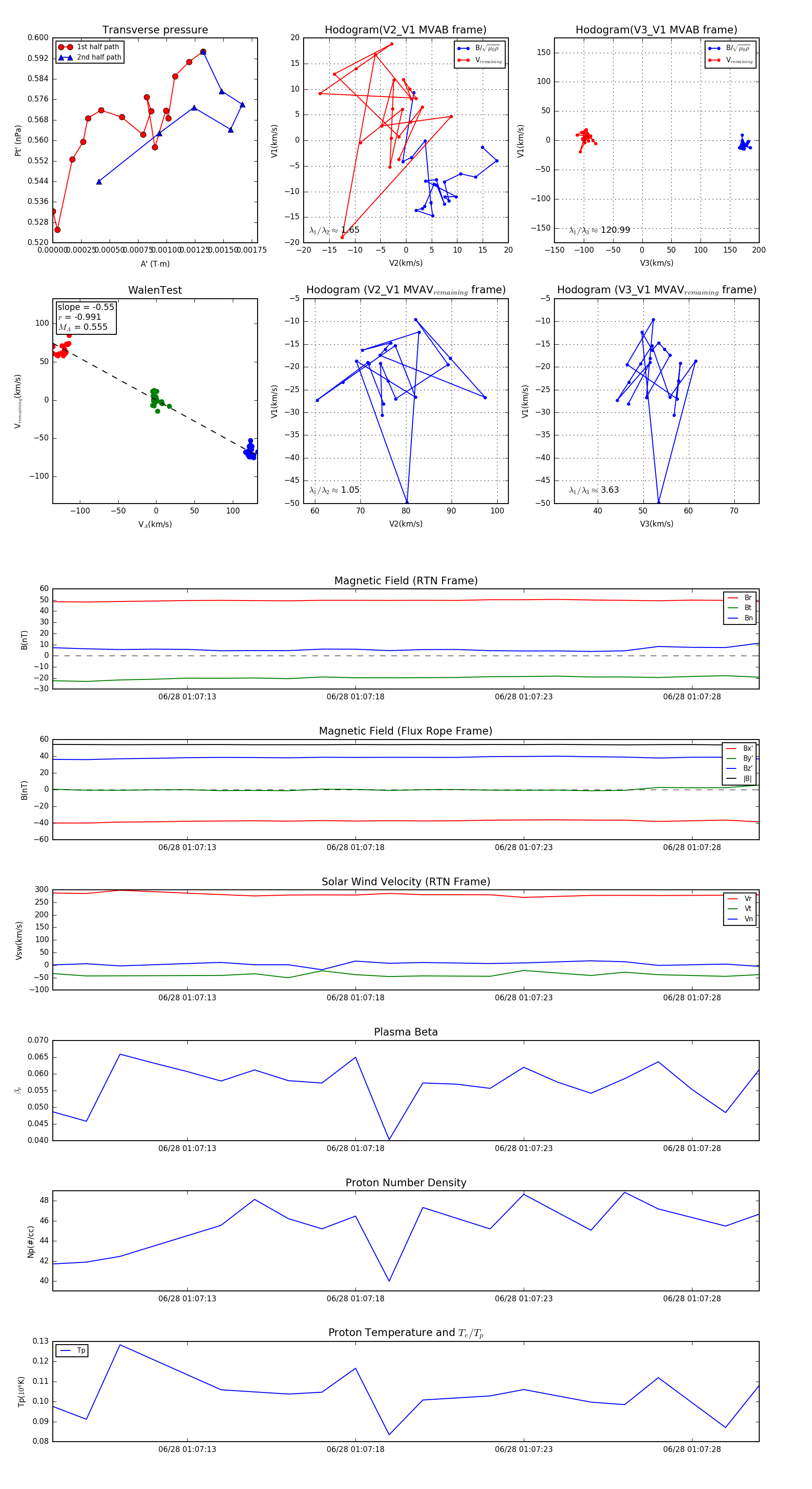
Flux Rope Event 2023-06-28 01:07:09 ~ 2023-06-28 01:07:30 (22 seconds)


plot