HOME   LIST
‹–   –›

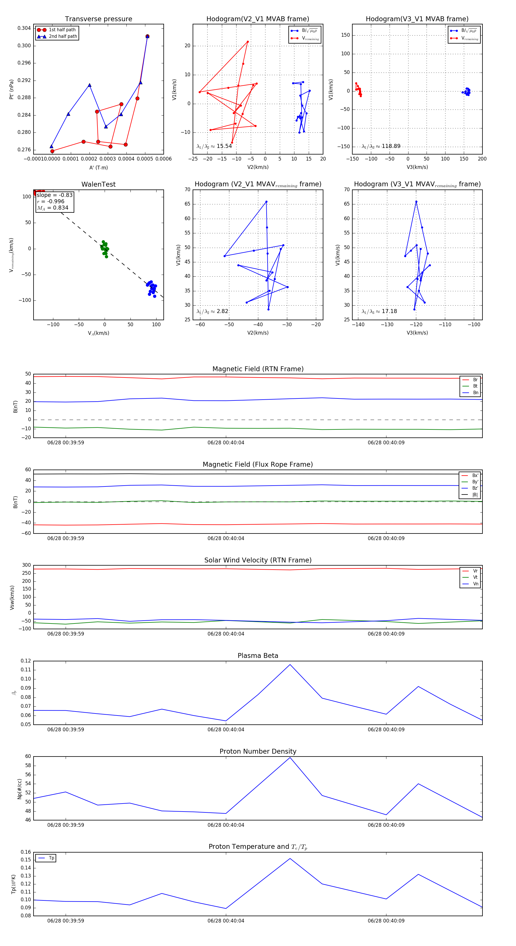
Flux Rope in 2023

Flux Rope Event 2023-06-28 00:39:58 ~ 2023-06-28 00:40:12 (15 seconds)


plot