HOME   LIST
‹–   –›

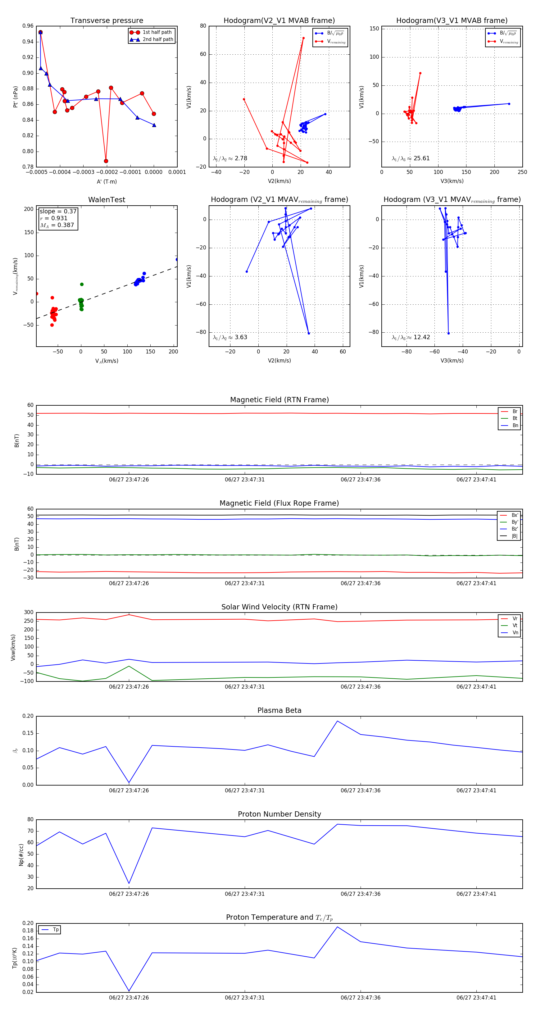
Flux Rope in 2023

Flux Rope Event 2023-06-27 23:47:22 ~ 2023-06-27 23:47:43 (22 seconds)


plot