HOME   LIST
‹–   –›

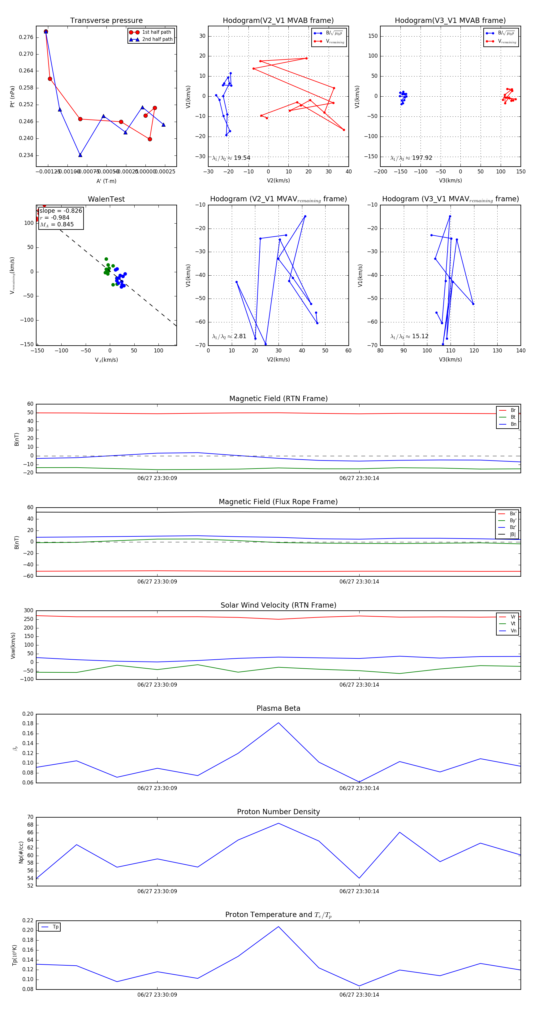
Flux Rope in 2023

Flux Rope Event 2023-06-27 23:30:06 ~ 2023-06-27 23:30:18 (13 seconds)


plot