HOME   LIST
‹–   –›

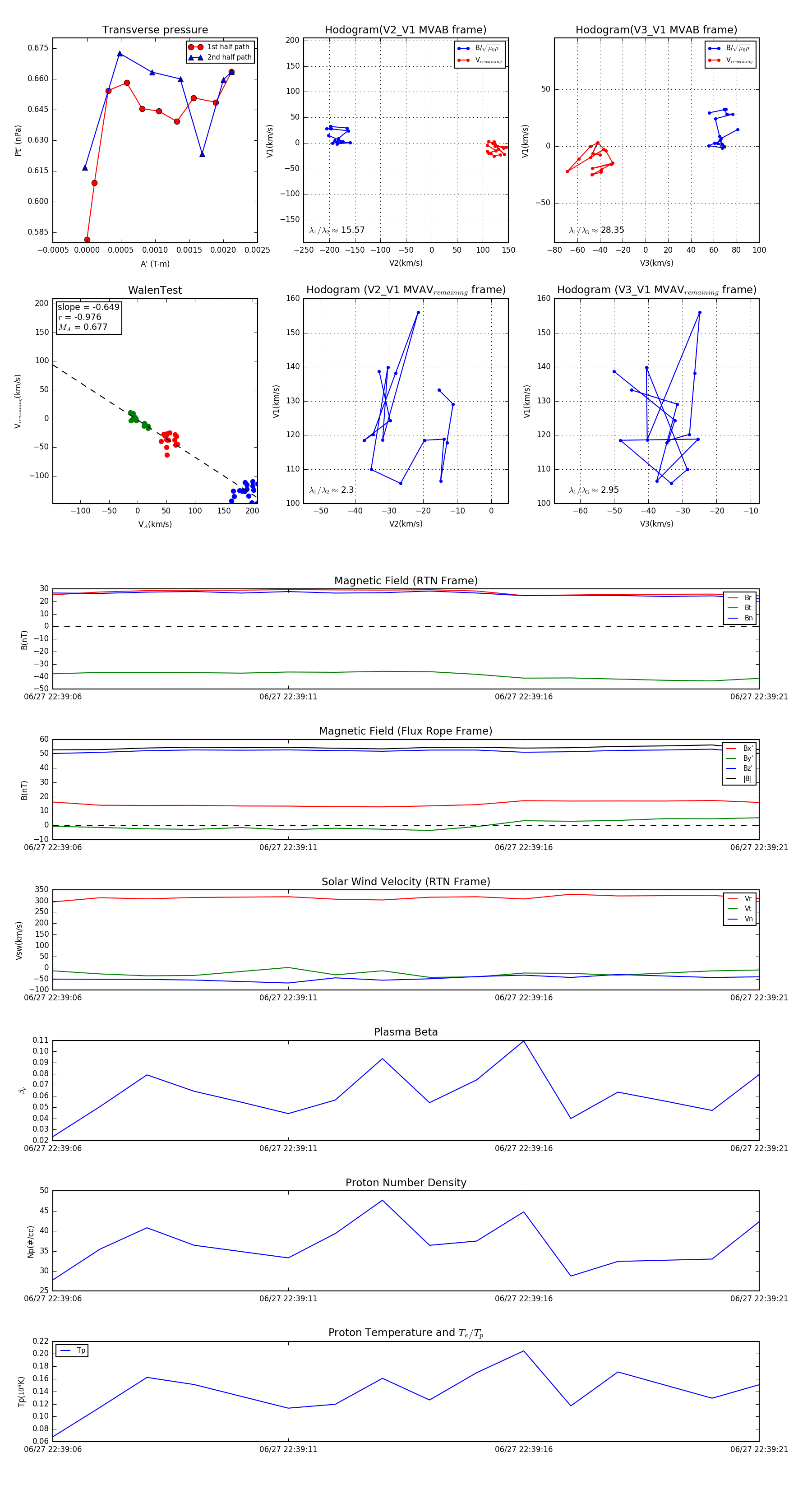
Flux Rope in 2023

Flux Rope Event 2023-06-27 22:39:06 ~ 2023-06-27 22:39:21 (16 seconds)


plot