HOME   LIST
‹–   –›

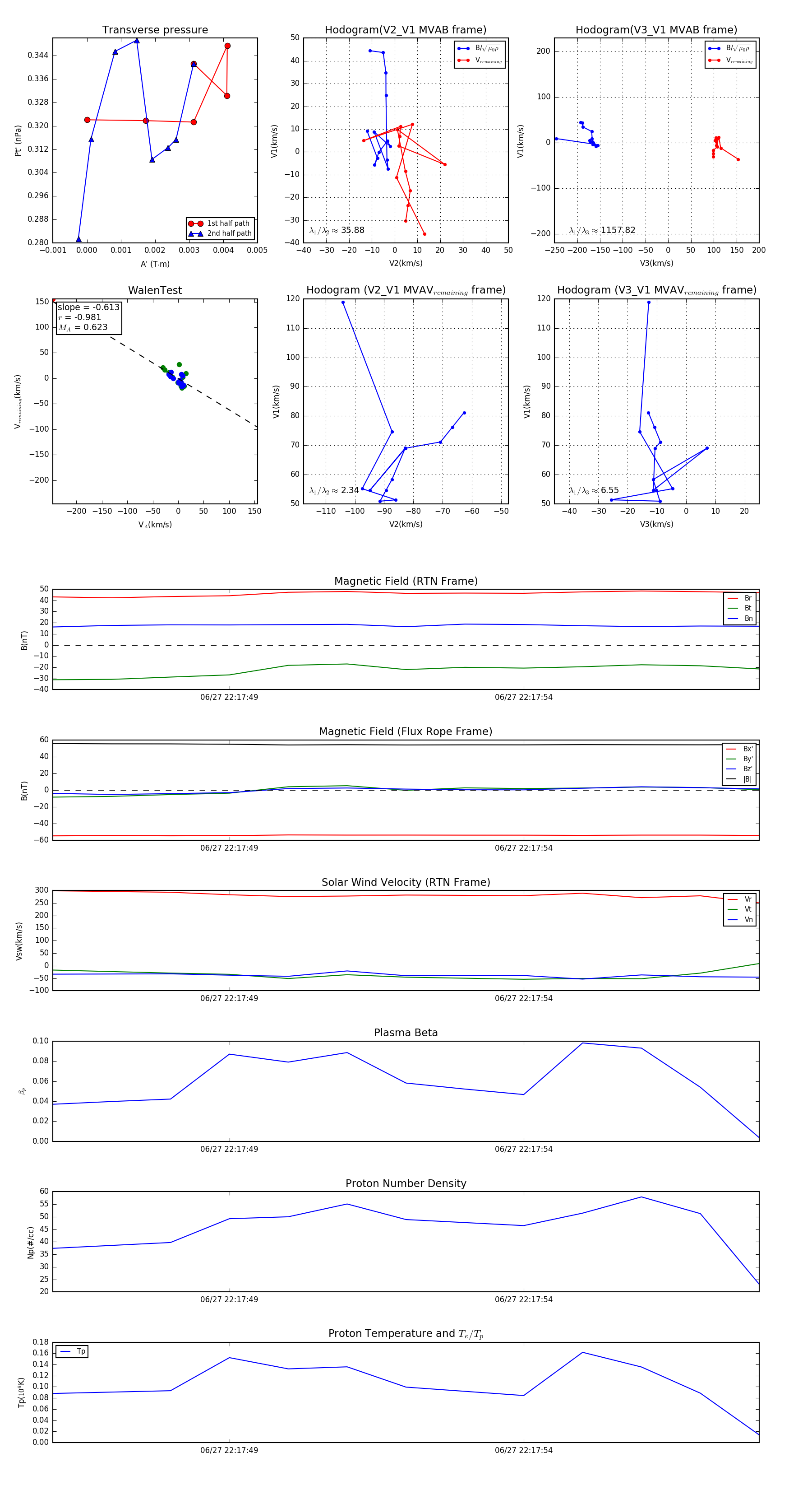
Flux Rope in 2023

Flux Rope Event 2023-06-27 22:17:46 ~ 2023-06-27 22:17:58 (13 seconds)


plot