HOME   LIST
‹–   –›

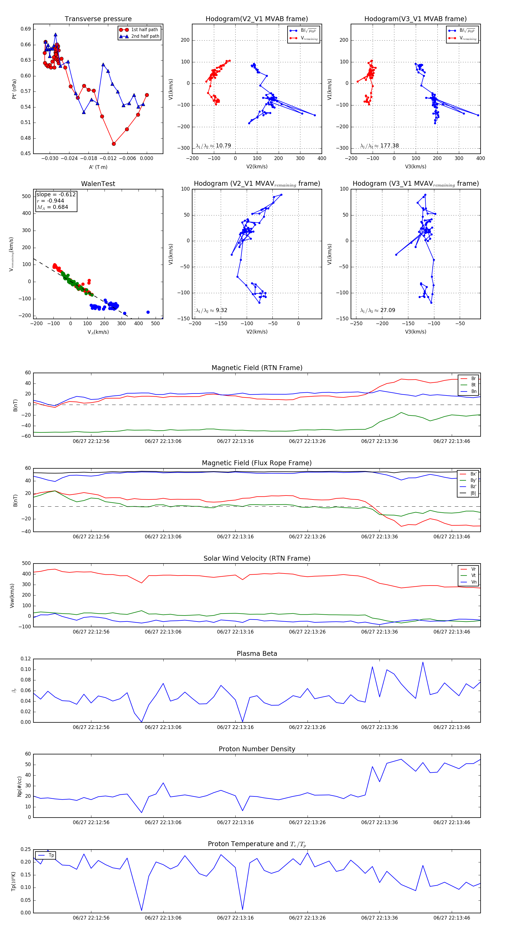
Flux Rope in 2023

Flux Rope Event 2023-06-27 22:12:48 ~ 2023-06-27 22:13:50 (63 seconds)


plot